長田(猫舌)のblog

主にギターアンプの解析、回路図の採取と公開を行っております。 回路図の公開は自身で読み取った回路図に限っており、主に国産のアンプを対象にしています。修理やメンテナンスなどにご利用ください。ただし公開している回路図は無保証です。内容の正確性には万全の注意を払っておりますが、誤記入や誤解の可能性は免れません。本サイトで公開している回路図によって生じた事故や損害については一切責任を負いかねますのでご了承願います。 また、電子回路とくに真空管に関する高電圧回路を取り扱っています。電子回路の知識や経験がない方が同様の作業をすると感電により生命に危険を及ぼすことがあります。同様な作業を行って生じた事故・傷害に対して当方は一切責任を負いません。

カテゴリ: Jugg Box

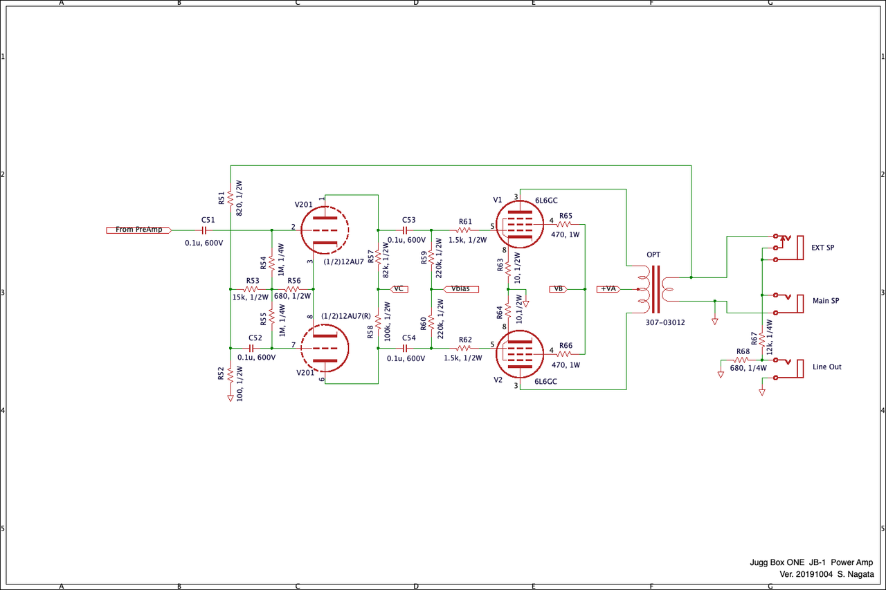
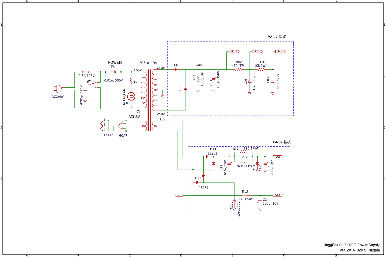
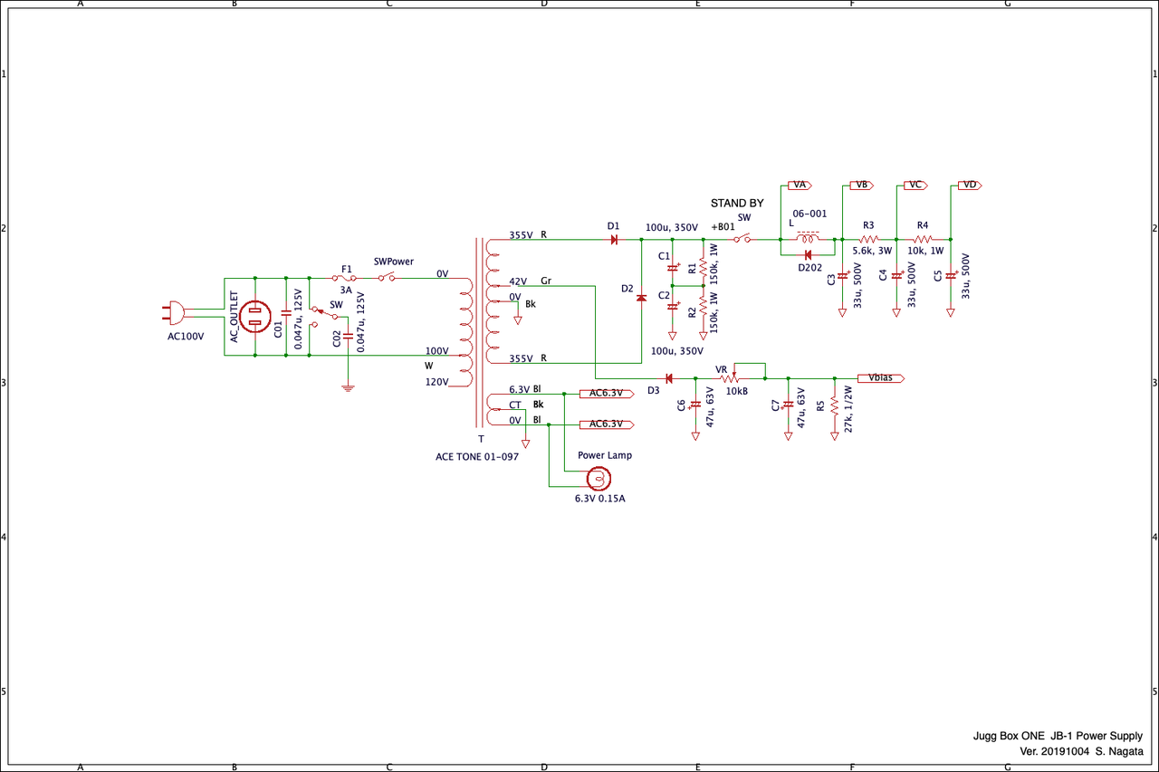
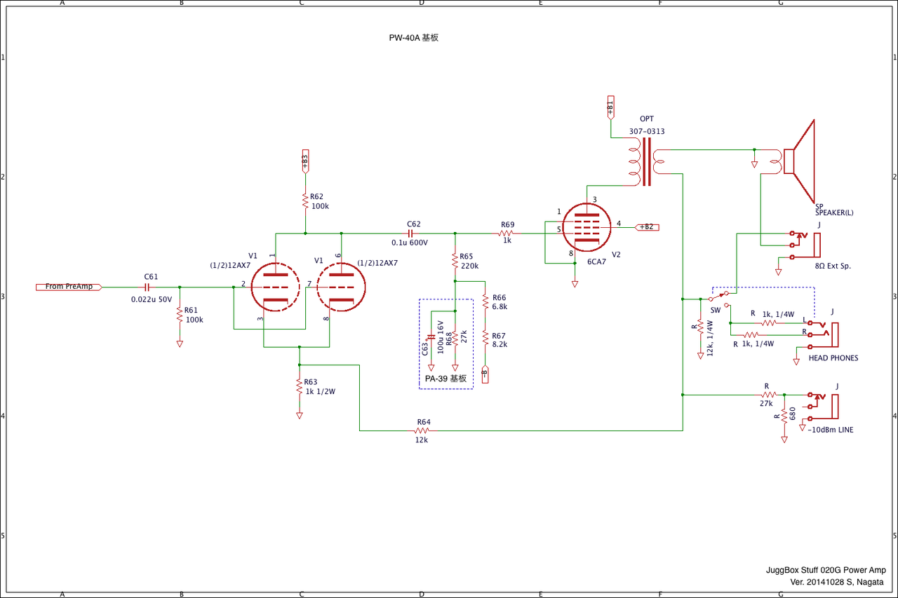
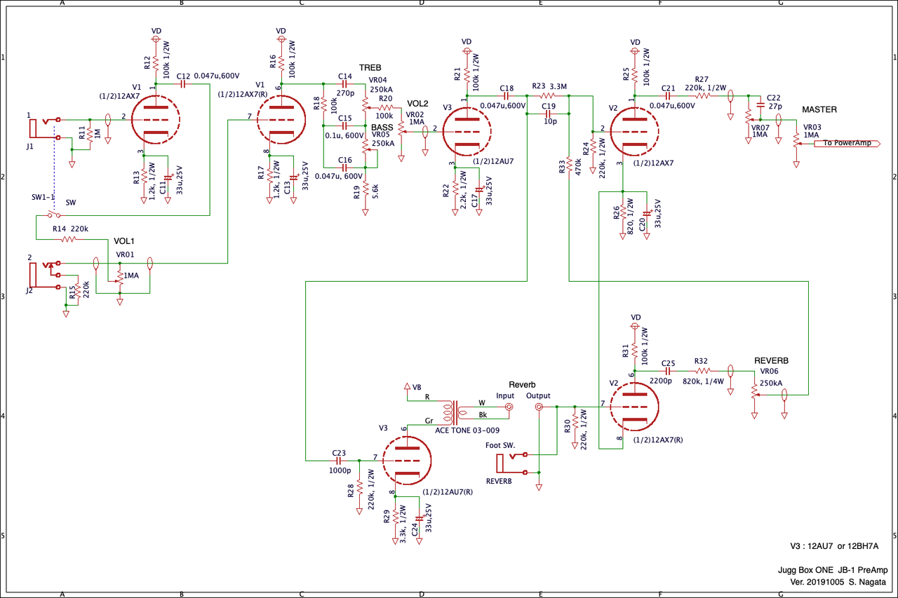
私が読み取った JuggBOX Stuff 020G の回路図を公開いたします。

図1が電源部、図2はプリアンプ部、図3はパワーアンプ部です。
(修正版 ver. 20141028)

Stuff 020G は 6CA7 (EL34) のシングル出力で、20W出力。
シングル出力の代表例としては Fender Champ などがありますが、いずれも
カソードバイアスです。これに対し、Stuff020G は 6CA7(EL34) を使い、
-13V のバイアス電圧を加えています。

回路図中の R51 などの部品の参照番号は私が便宜上付けた番号です。
特に基板上に表示されているわけではありません。(先の Jugg Box ONE も同様。)

イメージ 1

イメージ 3


イメージ 2


schematics 020G.pdf




MicroJugg も他のJuggBox シリーズ同様3ボリュームを採用しておりますが、
VOLUME1の動作が他とは異なります。
JuggBox シリーズの他の機種ではVOLUME 1はINSTRUMENT 1 (高感度インプット)専用の
ボリュームであり、プリアンプを1段通って増幅された信号の音量調整をします。
それに対して MicroJugg では INSTRUMENT 1 と 2 の違いはプリアンプ1段目の
ゲインの高低のみで、どちらもVOLUME 1 で音量調整できます。ただし、VOLUME 1 だけを
絞っても音が消えることはありません。
VOLUME 1の端子2に直接 OVER DRIVE フットスィッチが接続されており、
フットスィッチを接続してOFF (開放)にした時 VOLUME 1 の設定が無効になり、
プリアンプ1段目のゲインが最低になります。
反面 ON (短絡)にした時、または OVER DRIVE フットスィッチを接続していない時は
VOLUME 1 で設定したゲインが有効になります。

バッキング時 (OVER DRIVE フットスィッチ OFF) にVOLUME 2 とMASTER で音量調整
したクリーンを使い、リード時 (OVER DRIVE フットスィッチ ON)でVOLUME 1 で
設定した音量と歪みを付け加える、という使い方を想定しているようです。

トーンコントロールはギターアンプには珍しく(?)、オーディオ用の回路が使われています。
有名な Fender 型トーンスタックは採用されていません。 Jugg BOX ONE については
Fender 型ですが、 プリアンプが半導体である Stuff 060G, Stuff 020G, Stuff 060B,
MicroJugg は(C19, C20 の定数が変わるものの)同じ構成が採用されています。
そのためこれらの機種では TREB, MID, BASS を全て絞っても音量がゼロになることは
ありません。


MicroJugg には他の JuggBox シリーズのみならず、これまでの真空管アンプにはない
画期的な機構があります。

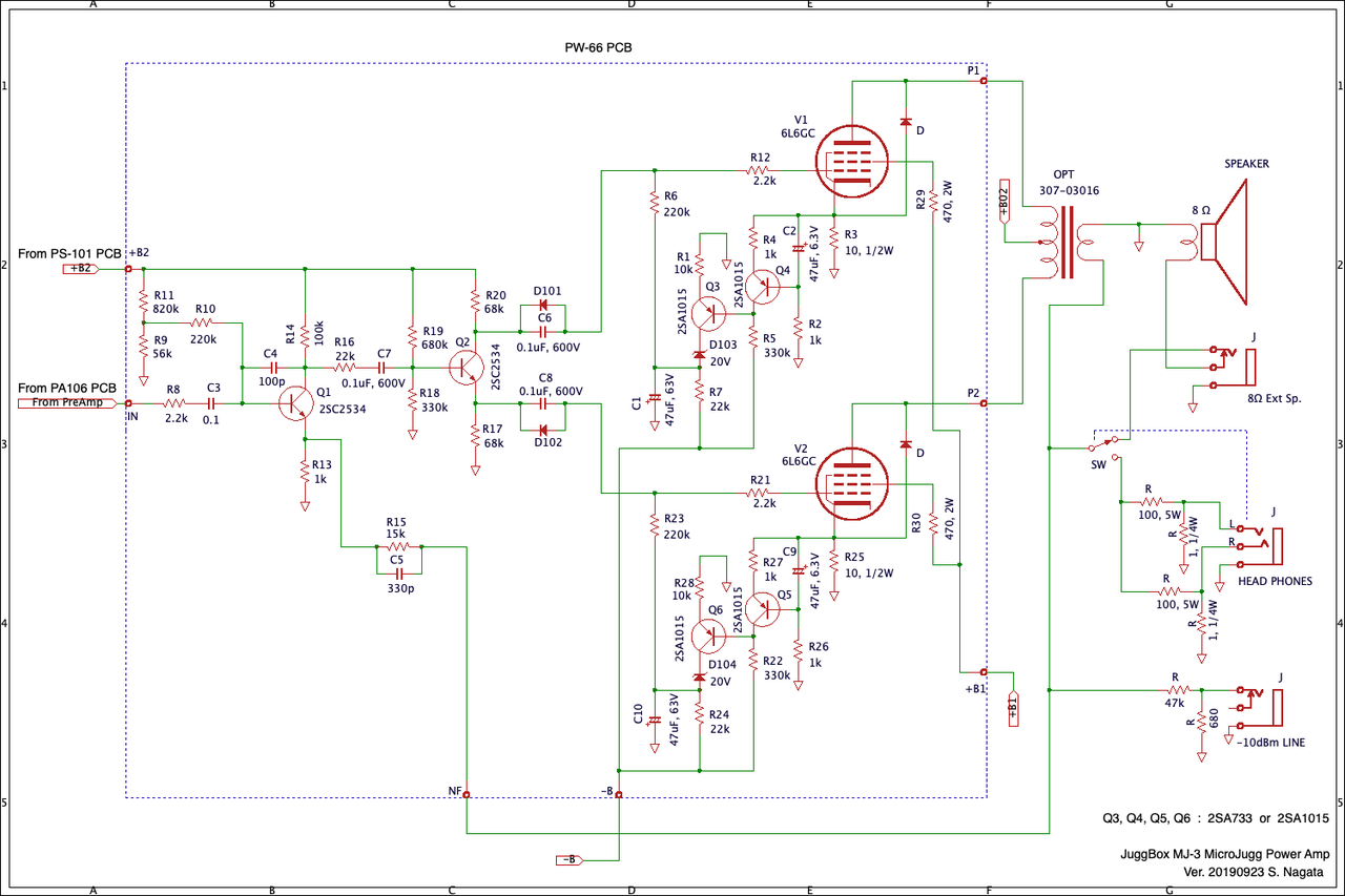
パワーアンプ部の回路図をご覧下さい。

2本の6L6GC はプッシュプル構成になっています。位相反転段がトランジスタに
なっているだけでも違和感がありますが、カソード抵抗 10Ωに
なにやらPNP トランジスタ(2SA1015)が2つずつ付いています。
この回路は何かといろいろと考察してみましたが、
なんとこれは「自動バイアス調整機構」であることに気がつきました。
カソード抵抗10Ωの電圧が 0.6V ~ 0.7V になるように(カソード電流 60~70mA)
バイアス電圧を-30V くらいの適切な電圧に設定してくれます。

アイドリング電流が 60~70mA というのはかなり高めではあるので、6L6GC の寿命は
短くなるだろうと予想されますが、JuggBox シリーズの特徴の歪みの少ないトーンを
実現するための設計かと考えております。

バイアスの自動設定を導入した理由を考えてみました。
MicroJugg のパワー真空管は 6L6GC。
ただし、MicroJugg に付いてきた 6L6GC はメーカー不明でした。
ONE や V-1, Stuff 060G はカタログに「RCA 6L6」と明記されていました。
Stuff 020G もメーカー名は明記されていませんが、松下の 6CA7 (EL34) 1本が
装備されていました。
70年代前半に国産真空管の製造が中止されており、国産の在庫か米国産を使うしか
選択肢がなかったはずです。今のように旧東欧圏の真空管が入手できる時代ではありません。
そうなると特性の揃った2本の出力管を選別して...という手間がかかり、
かつ真空管を浪費する方法を廉価版の Microjugg で採用するのは現実的ではなかったはず。
そこでギターアンプ自体にバイアス調整機能を付加して、2本の真空管の特性差を
埋めようとしたのかもしれません。

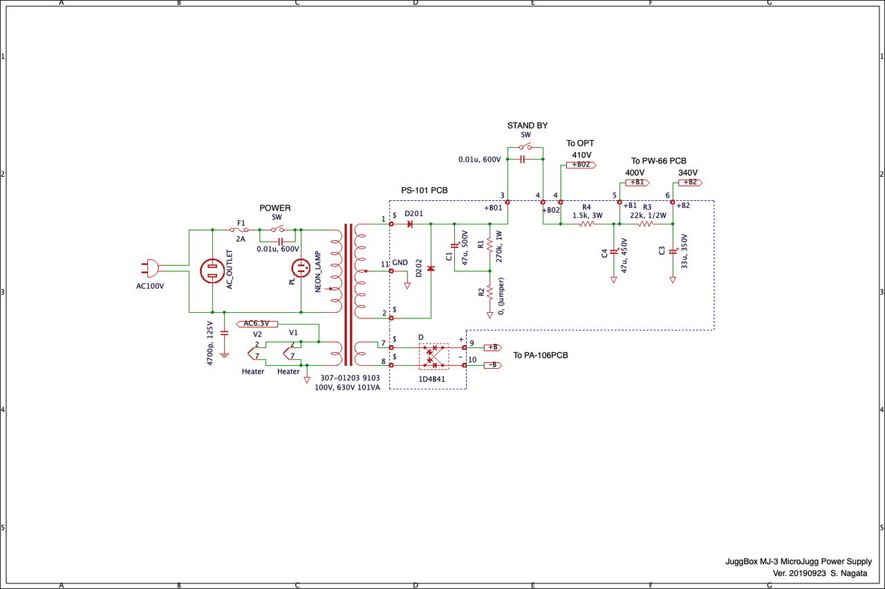
私が読み取った MicroJugg (MJ-3) の回路図を公開いたします。

日本ハモンド社が1979年に発売した出力40Wのギターアンプ。
プリアンプ部が半導体、パワーアンプ部が6L6GC x2 のプッシュプル出力の
いわゆるハイブリッドアンプです。

図1が電源部、図2はプリアンプ部、図3はパワーアンプ部です。

MJ-3 PowerSupply
MJ-3 PreAmp
MJ-3 PowerAmp


Schematics  MJ-3.pdf


↑このページのトップヘ

ライブドアブログでは広告のパーソナライズや効果測定のためクッキー(cookie)を使用しています。
このバナーを閉じるか閲覧を継続することでクッキーの使用を承認いただいたものとさせていただきます。
また、お客様は当社パートナー企業における所定の手続きにより、クッキーの使用を管理することもできます。
詳細はライブドア利用規約をご確認ください。