序章 事实胜于雄辩?
韩寒是颇受年轻人喜爱的80后作家与顶级职业赛车手。他幼年时才华未显,仅有零星作品在《少年文艺》等杂志上刊载。初次崭露头角,是在首届《萌芽》“全国新概念作文大赛”上。当时正读高一的韩寒的初赛文章深受评委喜爱,但因通知信寄丢,未能参加复赛。次日评委们了解情况后,电话通知他补赛,韩寒火速打的赶到赛场。
复赛原题之一,是将一个咬过一口的苹果放在桌上,让参赛者们就此场景写作。评委们指定作家李其纲给韩寒出补赛题,他参照该题的行为艺术思路,将一张纸捏成团,放入盛有半杯水的漱口杯中,说:这就是题目。韩寒思索后,信笔写下“我想到的是人性”。他将纸团在水中浸湿、下沉的过程,比拟为人从幼年童真逐渐被社会浸染的人生历程。这篇《杯中窥人》技惊四座,不但夺得一等奖,而且曲折的获奖经历也引起了媒体的兴趣,成为报导亮点。
赛后,韩寒信心大增,尝试出版校园青春小说《三重门》。他为这本书付出很大代价,长期上课写作,无心学业,挂科七门,留级一年,最终退学。在被多家出版社退稿后,《三重门》艰难面世,却意外获得了巨大成功,狂销200万册。媒体用“七盏红灯,照亮前程”炒作,韩寒遂以传统教育叛逆者的形象一举成名。
此后,韩寒拒绝了复旦大学的橄榄枝,用版税购买并改装赛车,成为职业赛车手,并多次获得国家级拉力赛与锦标赛的冠亚军。因为形象帅气,经历传奇,还经常在博客上针砭时弊,他成为很多年轻人的偶像,极受欢迎。
然而,在2011年末,韩寒转型反思,发表了三篇尖锐批判大众的博客,简称“韩三篇”,令以往的支持者大跌眼镜。不出意料,他遭到了猛烈的批评。但韩寒没有料到的是——有人找到了新的攻击角度:你的文章不是自己写的,是别人代写的。
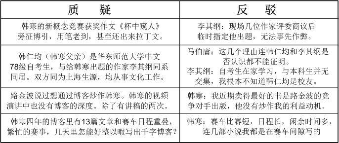
百度原中层管理人员麦田抛出《人造韩寒》一文,指责韩寒靠造假成名。他首先质疑《杯中窥人》:“旁征博引,引经据典,用笔老到,最后甚至还出来了拉丁文。对于一个连英语都不顺溜的17岁少年,这似乎不可能现场写作……我告诉你,真相是——给韩寒出题的李其纲,是韩寒爸爸韩仁均的大学同学。”[1]
他论证道,韩仁均1977年考上华东师范大学中文系,数月后检出肝炎病退,随后成为78届自考生,而李其纲正好与他同系同届,同为上海生源,毕业后均从事文化工作,理应认识。韩寒自然是靠“拼爹”获奖。他还列出其他疑点:《三重门》作为批判教育的小说,不像17岁少年的浅白感受,更像韩仁均这个退学生积郁二十年的愤怒;韩寒博客2008年后风格转变,时评明显增多,则可能出自出版商路金波之手——因为他曾透露通过时评炒红韩寒的想法;韩寒的现场演说,除了拿讲稿的一次以外,并没有博客里体现的深度。
麦田又分析道,韩寒每年要参加中国汽车拉力锦标赛(CRC)和中国房车场地赛(CTCC),还是全国冠军水准;赛车运动需要大量时间、精力,怎能同时写作?他还发现,四年来,韩寒有13篇博客的发表于赛事期,那时还能好整以暇地写一两千字的博客?
借助公众对“韩三篇”的愤怒情绪,这篇文章在各大网站获得了至少百万总点击量,并得到包括“打假斗士”方舟子在内的众多网民声援。对此,韩寒反应强烈。
他反驳道,图书行业利润低微,即便畅销书的宣传费用也不过区区数万元,无法像娱乐圈那样炒作。他连经纪人都没有,更不可能藏有厉害的写作团队不被外界发现。他近年销量最好的两本书都交给了路金波的竞争对手出版,后者并没有帮他代写博客的利益动机。
韩寒又指出,麦田对赛车一无所知。职业车赛日程宽裕,车手提前一周报备,而比赛仅半小时。除拉力赛较辛苦外,一般均留有大量闲余时间,所以不但博客,连他几部中长篇小说都在赛车之余完成。这类质疑只说明麦田不具备这个能力和精力。
最后韩寒表态道:“我从小喜爱写作,深受父亲影响……无论是技能和做人,我父亲教会我很多……他不愿同流合污,而且宁愿为此放弃升迁机会,他几乎不托人办事情,不靠人际关系混社会……我一直为我的父亲感到骄傲。”[2]
作家马伯庸指出,麦田此文属阴谋论(指通过没有证据的说法、传闻,将事件解释为个人或团体密谋的结果)。文中几个理由,没有一个是充分必要条件。例如,麦田对韩仁均与李其纲串通作弊的论证是:“韩仁均以自学考试的方式,在1982年获得了华东师范大学中文系的文凭。李其纲也是那届的华东师大中文系毕业生,两人同为上海生源,同一专业,并且毕业后都在上海从事文化工作。”[1]这种说法经不起推敲。三个论据——同一生源地、同系同届、毕业后在同一领域工作——无论如何也推导不出两个人合谋作弊,甚至连他们互相认识这个基本前提都无法证明。[3]
李其纲撰文称这纯属诽谤。韩仁均是自考生,在家上学,而他是全日制本科,两人毫无交集,根本不认识。由他出补赛题,是评委们现场临时指定,根本不可能事先作弊。在场评委包括复旦陈思和教授、厦大林丹娅教授、作家叶兆言、《萌芽》主编赵长天等,均可做证。[4]
网民欧阳梦粥指出,麦田指称韩寒在赛车期写就的13篇博客中,4篇时间有误。还有1篇发表时,代笔嫌疑人路金波正在深圳中心书城参加公众活动,绝无可能同时发博客。而麦田用于论证韩寒博客2008年时评转型的数据是捏造的。[5]赛车数据分析师王帆(《韩寒H档案》一书作者)列出相关新闻称,剩下的9篇博客虽发表于赛事期,但这9场赛事中,有3场仅举办仪式,3场因故未进行,还有3场是超级短道比赛,期间数天闲余时间里,写篇博客绰绰有余。[6]
笔者用表格罗列双方的主要理由:
韩寒继续进攻:“凡是有人能例举出身边任何亲朋好友属于‘韩寒写作团队’或者‘韩寒策划团队’,任何人接触过或者见到过‘韩寒写作或者策划团队’中的任何成员,任何人可以证明自己为我代笔写文章,或者曾经为我代笔,哪怕只代笔过一行字……均奖励人民币两千万元,本人也愿就此封笔,并赠送给举报人所有已出版图书版权。”[2]演员范冰冰随后力挺并追加两千万元悬赏。
韩寒写道:“我出道十多年,堂堂正正,光明磊落……我从不玩阴的,从不做亏心的,我没有任何把柄在任何人手里,所以我敢把话说这么绝……这次的确突破了我作为一个写作者能忍让的底限。不说谎的好处就是不用费脑子记,不做假的好处就是什么都敢赌,我奉陪到底,造谣者,敢不敢玩?……我要引用范冰冰老师的一句话,我挨得住多深的诋毁,我就经得起多大的赞美。”[2]
韩寒的激烈反应可能与其经历有关,据《韩寒H档案》记载,他初中时与严厉的数学老师素有嫌隙,有次数学测验满分,早有成见的老师怀疑他作弊,安排重考。韩寒见试卷上有一处印刷不清,便开口询问。老师觉得既然做过此题,就不可能不记得,于是断定他作弊。这件事对少年韩寒打击很大,也埋下了日后放弃学业的苗头。
2007年,自称“资深出版界人士”的网民梦七上四爆料说,韩寒有个叫马日拉的枪手,帮他写了三年博客。一些媒体就此大肆炒作,爆料者赚足了眼球,得意地挑衅道:“韩寒,是男人就跟我单挑。”韩寒愤怒地声明:“在我国,造谣的环境太好了,一般国家的造谣者都是躲还来不及,但我国的造谣者甚至可以要求当众和被害人打一架。”[7]他人肉出爆料人的资料,发现该“资深出版界人士”其实只是个爱炒作的大三学生,曾著有《我很喜欢收集班上女同学的腋毛,怎么办?》《我的美丽外教女老师是否想迷奸我?》等多篇文章。韩寒威胁要起诉,对方在压力下终于道歉,并请求将其身份信息从网上撤下以免影响毕业。韩寒应允了,但他讽刺道:
以你现在这样的行为素质都能顺利毕业,那我真是为自己没能够毕业而感到自豪。我也知道你内心八成没有悔意,要悔也是后悔自己没有换个马甲(隐藏自己常用的网络身份,使用另一匿名网名)来造谣,甚至没觉得自己错,或许更憎恨我,没有关系,我原谅你了,可能你的生活会受到一点打扰,但这是代价。[8]
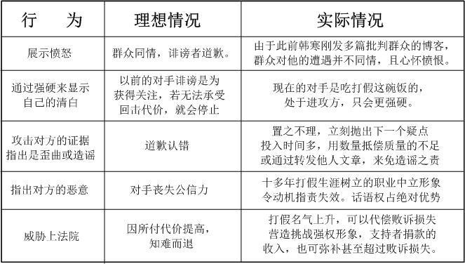
他从个人经验中总结出一套应对方式——通过愤怒和强硬宣示清白,攻击对方的材料,威胁上法院,最后讥讽对方,得胜而归。
这些经验再次得到印证。麦田当晚道歉,承认证据不足。他解释道:“我对韩寒的质疑从始至终没有任何个人私利和见不得人的勾当,理由确实只有一个,韩寒之前实在有值得质疑的地方。”韩寒随即表示接受道歉。
麦田暂时退场后,“打假斗士”方舟子走上前台。此前他已提出过多个质疑,还指出韩寒删除了自己以前的博客:“一边重金悬赏,一边销毁证据,让人觉得悬赏没诚意。”
韩寒大怒,再次一一批驳,称这些说法均为断章取义、歪曲造谣。至于删除部分博客,是因2008年博客结集出版,应出版商要求所为。几年前的事,却成了“一边悬赏一边销毁证据”。在文章最后,他还讽刺方舟子秃顶,说了几句脏话。[9]
韩寒也许并不了解对方的为人和历史。方舟子原名方是民,密歇根州立大学生物学博士,数十年专注于学术打假。案例包括早期的基因皇后、核酸骗局等,他亦曾与商业精英如唐骏等人争斗,成名作是揭露肖传国的“肖式反射弧”手术属于骗术。肖传国事件耗时五年,肖不堪其扰,终因牵涉其远房亲戚找人锤击方舟子与调查记者方玄昌一事入狱。方舟子因此树立了铁面无私的“打假斗士”形象,名声大噪,各地支持者为他设立的“安全保障基金”,捐款逾百万。与麦田不同的是,他在打假领域拥有话语权,可以有效地调动媒体。
双方你来我往数篇之后,已近农历2011年年末,韩寒不再理会质疑,扔下一篇《孤方请自赏》,回家去陪父母过年去了。
而方舟子完全不同。除夕夜那几天,大多数中国人阖家团圆,嘘寒问暖,方舟子则枯坐在电脑前写文章。他发现在一次央视的访谈中,主持人问韩寒,小说《三重门》的名字是什么意思,韩扭头回答:“不知道!”不知道自己小说书名的意思?这太可疑了。[10]
年初二,人们纷纷串门访友,他在网络上继续奋战,指出韩寒的写作能力和其糟糕的中学成绩不匹配。还发现在没外人监督的情况下,韩寒的写作水平就高;课堂上,写作才能就神秘消失。[11]
年初三,他又称新概念大赛的当事人对现场细节描述不一致,有人说出题者李其纲把一张道林纸放进杯里,有人说是茶包纸,而在韩寒文中,扔进水里的是布。怎么大家的供词会不一样呢?[12]
初四、初五,直到元宵,方舟子夜以继日,以每天一到两篇的速度,发表从韩寒的经历和作品中找到的各种“疑点”与“铁证”。他几乎每篇文章都被新浪等大型网络媒体推荐,不少电视台也邀他出镜宣讲他的“分析”,天涯、凯迪等论坛上则有无数人呼应,合力形成“倒韩”浪潮。这个事件被引爆了。
韩寒随后晒出《三重门》手稿等证据,他的同学、朋友,与他相熟的编辑、作家纷纷出来做证。但方舟子和“倒韩”群体均置之不理,并开始批驳这些证人证据,提出新的“疑点”。韩寒威胁起诉,方舟子丝毫不惧,辩称这属于言论自由,即便法庭判决不利,他的质疑仍会继续。而韩寒展示他坦荡无惧,悬赏给代笔者的那两千万,不但激发起了质疑者们的巨大热情,还被视为他父亲韩仁均代笔的旁证——无人认领这笔巨款,正说明代笔者是你最亲的人嘛。
历史经验为什么失效了?其原因可列举如下:
之所以实际结果与预想情况不一致,是因为方舟子长期在打假这一领域进行舆论经营,远比麦田及以前那些炒作者拥有大得多的话语权,不易被简单的辩驳击倒;而韩寒先前批评公众的博文得罪了很多人,令“倒韩”具备了群众基础,他的话语权被削弱了。
忽悠的原理与技巧笔记一:话语权
什么是话语权?比方说甲和乙在宣讲,但对某群特定的听众:
1.甲有本事让这些人都听自己说,不去听乙的。
2.他们有时甲乙两人的言论都听,但只信任甲,却不信乙。
只要符合以上任何一条,便可认为,对这类特定人群,甲比乙拥有更大的话语权。话语权的存在,令舆论斗争与面对面辩论大不相同。
争夺话语权,就是通过各种手段覆盖、取信与调动旁观者的过程。这些方法不会出现在面对面的辩论之中。基础的话语权手法如:
1.重复信息、整理信息。
看似简单,却有效常用。不断重复叙述,就能增加受众覆盖面。例如在这场运动中,某清华法学教授认为韩寒“总不回应”可疑,并列出相关问题。其实那些问题,几个月前就回应过了。他不理解为什么有人会不断重复它们。在方舟子的“打假”史上,重复几年都不罕见,如果你不幸多年后才接触该话题,那你接收的很可能是他不断复述的说法。这种方法还能反向操作,对那些难以驳斥的指控,不断宣称早已回应过,而大部分观众并不具备精力去考察具体回应内容。
整理材料同样简单有效,它能降低观众获取信息的成本,绝大部分人不愿花费时间精力深究与己无关的指控,所以精心整理歪曲、捏造的内容,远胜零散辩护。一些知名人士有能力将自己的言论传播给很多人,但他们却很少有时间在私人话题上不断重复、整理信息。
2.提升话题的公共性,寻找同盟者。
“你的博客是别人代写的!”——这样的指控是不合格的。“有人帮你代写博客,加上各路媒体、推手的刻意炒作,你不但饱赚千万代言费,还靠着诈骗成为80后的青年领袖,带坏了年轻一代。”——这才是媒体和舆论感兴趣的有效传播议题。
指控是否合理在公共舆论中并不重要,重要的是通过指控迎合听众,煽动仇恨,调动传播。社会上有很多不如意的人,比如作品不受欢迎的学者、作家、评论员,讲课乏味、门可罗雀的老学究、穷教授。他们很容易接纳这套说辞——原来我们关注的不是八卦,而是关乎社会诚信、下一代命运、中国存亡的大事!他们为嫉恨心态找到了正当性,为敌视情绪找到了出口,相互吹来捧去,越交流越觉得自己聪明睿智。韩寒这样描述他们:“关上房门,拉好窗帘,灭了灯,聚一窝,然后点一支幽幽的小蜡烛,说,我们又胜利了。”[13]
方舟子领导网民掘地三尺,只用半个多月就发现了数千条“代笔铁证”。限于篇幅,本书仅涉及其中典型的数十条:
(1)学习成绩
a.韩寒中学成绩包括语文都很差,与作文能力相矛盾。
b.韩寒对自己的学习水平的“供述”和他父亲韩仁均不一致。有时称自己很好,有时又说很差。
(2)早期作品
韩寒宣称他初二时的作品《求医》《书店》写的是自己的生活经历,但里面有大量七十年代的内容。以《求医》为例,文中对医院环境的描述均出现于七八十年代,而不会是九十年代末。作品中描述的韩寒的疥疮症状,更像是肝炎,而韩仁均正好是肝炎患者。
(3)新概念作文大赛
《萌芽》新概念作文大赛存在程序问题及细节供述不符的现象。
(4)《三重门》
a.韩寒在央视节目中说自己不知道《三重门》书名的来源。
b.《三重门》旁征博引,需要极宽的知识面,与韩寒经历不符。
c.《三重门》中有不符合时代特征的语言,如毛主席语录等。
(5)相关视频
a.韩寒在视频访谈中表现口拙,完全没有作品里的伶牙俐齿。
b.有一次主持人指着《就这么漂来漂去》扉页上的一段话问他写的时候是怎么想的?韩寒皱眉说,这可能是编辑加的吧。难道自己写的书他都不记得吗?
c.有一次采访时,他接到新浪编辑术术的电话,约他代写。
(6)博客
a.博客中凡是写赛车和生活琐事的文笔就差,像是韩寒写的;凡是写时评的文笔就好,像是代笔者写的。
b.几篇博客是先在他父亲的博客上修改,然后再发。
(7)手稿
a.手稿太干净了,还一次成型。作家手稿应该很脏乱。
b.《三重门》手稿中的错别字错得很奇怪。
(8)身高
韩寒甚至在身高上造假,他一个164cm的小矮个,却号称172—173cm,而且与他合影的人全都陪着撒谎,硬说他有那么高。
总之,他们认为韩寒作品的实际作者是韩仁均,马日拉、路金波、周云蓬、李铁等人也有嫌疑。帮韩寒做证的朋友、编辑、同学、作家、记者则毫无疑问是包庇、撒谎的大型利益集团。网民们又立功了!
上述说法有些貌似捕风捉影,有些似乎证据确凿,而数量又堆积得足够可观。请思考:面对这一系列问题,应该怎样入手分析?
[1] 麦田 新浪博客 《人造韩寒:一场关于“公民”的闹剧》
[2] 韩寒 新浪博客 《小破文章一篇》
[3] 马伯庸 《从〈人造韩寒〉看如何构筑阴谋论》
[4] 李其纲 《对一种诽谤的严正声明》
[5] 欧阳梦粥 新浪微博 2012/1/16~17
[6] 宝鸡王帆 新浪微博 2012/1/16
[7] 韩寒 新浪博客 《公布造谣者的资料和照片(江西财经大学学生),求姓名》
[8] 韩寒 新浪博客 《姓名已经找到,照片删除》
[9] 相关事宜可参见:方舟子 新浪博客《答韩寒〈正常文章一篇〉》
[10] 方舟子 新浪博客 《“天才”韩寒的文史水平》
[11] 方舟子 新浪博客 《“天才”韩寒的写作能力》
[12] 方舟子 新浪博客 《“天才”韩寒参加新概念作文大赛之谜》
[13] 韩寒 新浪博客 《孤方请自赏》
注:由于本书定稿于2013年10月,所以附注里的文章,目前可能已无法在网络上找到,对原始材料感兴趣的读者请参见本书阅读提示。


2 条评论