当記事掲載の意図
昨今、日本人エンジニアの海外での転職を目指す人が多いように思いましたので、Qiitaに投稿することで、これから海外就職・転職をする方/海外での就職に興味関心のある方のご参考になればと思い、私が直面した英国の就労ビザに関する情報をまとめてみました。とりわけ、英国でエンジニアとして就職したい方へ少しでも参考になればと思います。
**(今から話す内容は、超スーパーエンジニアや日本の企業から英国での就労ビザのサポート(駐在員ビザではなく)をしてもらいながら渡英する方を想定して書いていません。また、私個人の経験範囲内の情報になりますので、誤った情報や私の知らない情報があったりするかも知れませんのでご了承下さい。)
***(また、当記事のリソース元は比較的新しいほうかと思いますが、英国のビザに関する情報は常にアップデートされ、変更されますので各個人でのダブルチェックは必ず各自でして頂ければと思います。)
なぜ、英国でエンジニア就職をしようと思ったのか?
英国のどの企業も比較的新しい開発環境や技術を積極的に利用しており、給料も日本のソフトウェアエンジニアのおよそ二倍近く高いため、英国でエンジニアとして働くことにとても魅了的に感じました。大学院で勉強した新しい分野の知識も活かせるのは英国企業なのかなと思い、卒業後、2ヶ月ほど英国での転職活動を決めました。
詳しく給料に関して知りたい場合は、googleで「average salary software engineer UK」と英語で検索してみて下さい。平均給料が確認できます。私も色んな現地のエンジニアやリクルーターと話してきましたが、web上の給料に関する情報は大体あってます。
また、英国での各プログラミング言語や職種の市場価値を調べるには、Stack Overflow Developer Survey Results 2017が大体、しっくりくる情報になります。
ダブルチェックするという意味で、Indeedという求人情報検索サイトで英語で仕事を探してみると実際にどんな職種があってどれぐらい日本での転職市場と異なるかをより具体的に理解できるかと思います。(私の知人の現地のエンジニア達は、皆Indeedで職探しをしている方が多いように思います。)
このようにして転職活動のスタートをきったわけですが、のちに私の考えがとても甘かったということを思い知らされるわけです...
失敗談の前に英国のビザに関する諸々について
まず、大前提として英国でお仕事をするためには、Tier 2 という就労ビザを発行する必要があります。また、私のようにTier 4という学生ビザを持っていると週に20時間の労働が許可されます。米国の大学と違って英国にはOPTのような制度はありません。英国では大学院(修士課程)卒業後4,5ヶ月ほどのビザの猶予があります。
詳しくは、英国のビザに関するページを御確認下さい。
Tier 2 General(就労ビザ)
Tier 4 (General)student visa (学生ビザ)
Tier 2 (Intra-company Transfer) visa(主に駐在員向けのビザ)
Tier 5 (Youth Mobility Scheme) visa(ワーホリビザ)
また、英国で永住権を申請するには、5年の居住年数が必要です。学生ビザや駐在員用のビザ、ワーホリビザでの滞在期間は居住年数に含まれないため、就労ビザを得て英国で生活を始めない限り、永住権を申請することができません。そのため、英国で安心して働いて生活していくためには、就職先企業から就労ビザをサポートしてもらう必要があります。
が、昨年のBrexitやテロの影響もあり年々、外国人への就労ビザ発行の基準が厳しくなってきています。実際に私が出会えたTier 2の就労ビザ保持者の日本人エンジニアは、ごくわすかでした。そもそも、日本人でソフトウェアエンジニアとして英国で就職しようとする人数の母数自体少ないというのも影響しているかと思うのですが。
一方で、英国ではソフトウェアエンジニアは不足しており、Tier 2 という就労ビザを新規で発行して外国人を雇う企業は少なくないです。
なぜ、英国でエンジニア就職に失敗したのか?
なぜ、失敗したかというと...
- ソフトウェアエンジニアとしての職歴年数が少ない(ジュニアレベルであった)
- 学生ビザの有効期限が短い
- ソフトウェアエンジニアとしての職歴年数が少ない(ジュニアレベルであった)
〇〇レベルという言い方自体、日本ではあまり馴染みがないように思います。
大体、私が就職活動をして色々と調べた結果以下のような枠組みかなと感じています。
- ジュニアレベル、エントリーレベル (職歴1年- 3年)
- ミドルレベル (職歴3年 - 5年)
- シニアレベル、VP(Vice President) (職歴5年以上)
- マネージャー、コンサルタント、VP (職歴7年- 10年以上)
*もちろん、各企業によって呼び方やエンジニアレベルの基準や呼び方は異なりますし、職歴年数以上に能力が長けていれば例外として扱われますが、当記事内では、大体上記のような感じとして捉えて頂ければと思います。
シニアレベル以上であれば、就労ビザを発行してもらえる可能性は大きいです。
ここで要注意なのが、どの職種で何年仕事したか、もっと言うならばどの言語を仕事で何年使用したか、が重要になります。
つまり、3年テスターやっていたけど途中でソフトウェアエンジニアになり、1年ほど経過したと言う場合、ソフトウェアエンジニアとしては、ジュニアレベルです。
ジュニアレベルにビザ発行を拒む理由は、3つあるとリクルーターからフィードバックをもらいました。
- £30k以上の給料+ビザ申請に必要なお金を出したくない
- 書類の面倒をみたくない
- 各会社で就労ビザの発行枠数が定められているビザ発行枠の1つをジュニアレベルで埋めたくない
最後の項目が雇用主側としては一番悩みどころとなるようです。
また、英国政府が定めた規約上、就労ビザを英国政府に申請するためには、最低£30k、つまり450万ほどの年収額で雇用される必要があります。これは、年々上がってきており去年は£25k、375万でした。
ちなみに英国のジュニアレベルのソフトエンジニアの平均年収は£25kになります。つまり、平均年収の75万上乗せした年収額が就労ビザ申請の最低ラインになります。
上記から見てとれるようにジュニアレベルでは、いくら需要の高いエンジニア職だとしても就労ビザの発行は現状とても厳しいです。
そして、まさに私がジュニアレベルのエンジニアなわけでした。
しかし、Tier 4 からTier 2 への切り替えはTier 2の新規発行よりも書類手続きが少なく、ジュニアレベル未満のTier 4保持者であれば、就労ビザを£30kではなく、£24kで申請できます。つまり、平均年収額での雇用であれば就労ビザ申請可能ということです。
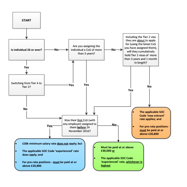
ビザ申請するために英国政府より定められた最低平均年収額に関する規定は、年齢や現在のビザ状況など色々な要素をもとに決められます。私は、以下の画像を参考にしました。注意深く理解する必要があるため、私が参照したURLは末尾にリストアップしておきます。
また、私の大学院での研究内容は機械学習の分野を絡めた研究内容であり、今まさにエンジニアの中でも最も需要の高い職種での可能性がありました。何故かというと、そもそも、分野が新しすぎてミドルレベル以上の機械学習エンジニアなんてそうそういないわけです。シニアレベルなんてほぼ皆無に等しいです。
そのため、機械学習というある意味マジックワードをリンクドイン上に記載しておいたおかげもあって、リングトインを通して沢山の企業様からのご連絡を頂きました。特に金融系の大企業様(某G社、某C社などなど及びスタートアップ含め20社ほど)
実際は...
分野問わず、会社全体の規定としてジュニアレベルのエンジニアにはビザを出さないという決まりがある企業様がほとんどでした。
いざ、採用プロセスに進むとビザの種類を聞かれ、その場で採用ストップとなったことを何度経験したことか!!電話をバッサリ切られた時はとても悔しかったです!!せめて、コーディングテストやってみたかったと。
その中でも、一社だけビザサポートOkかもという企業に出会え、スキルチェック、給料交渉やらをクリアし、ビザ申請に必要な書類も用意し、返事を一ヶ月ほど待ったのち最後の最後でやっぱダメです。ってなった時は日本帰ろって思いました。その返事がつい最近あり、その憂さ晴らしという意味でも記事書いてますww
改めて考えるまでもないですが、確かにジュニアレベルに手間かけて雇うメリットって人件費が安く済む以外なく、ビザ出したくない気持ちも分からなくでもないような気がします。
さらに、英国企業はどちらかというと、なるべく安くエンジニアを雇ってコスト抑えるというよりかは、高く買ってなるべくハイパフォーマンスを発揮してもらうという意識が高い印象があります。
というのもあって、コスト抑えてジュニアレベルのエンジニアを雇うという意識は薄いのかもしれません。
2. 学生ビザの有効期限が短い
実は、そんな私でも入学以前から入念に準備しておけば可能性は少なからずありました。
ジュニアレベルでもアルバイトやインターンシップをして能力を発揮できれば可能性充分です。Brexit以前のビザ規定が厳しくなる前ですが、実際にそのような経緯で就労ビザをサポートしてもらった先輩方を知っています。
外国人の場合、全く新しい分野や今まで仕事であまり使ったことのないプログラミング言語でお仕事しようと思ったらインターンや契約、アルバイトで本格的に覚えながら結果を出したのちに、就労ビザサポート付きでの雇用という流れが一般的のような気がします。
企業も最初からどストライクのスキルセットをもつ経験者一本釣りというのも中々難しいのは承知の上なので、ある程度自分でいじったことあるレベルでも評価してくれ、チャンスを与えてくれます。
実際は...
英国大学院(修士課程)は一年間で卒業する必要があり、在学中にアルバイトやインターンシップをやる時間は、ほぼ皆無だったのが私の実体験になります。 また、大学院生の場合、現実的には9月に修論提出後4,5ヶ月ほどの間に雇い主を探し、実力を証明し、ビザ申請する必要があります。しかし、12月のクリスマスあたりまでには、ほとんどの英国企業は採用活動を一旦ストップします。そして、年末以降の学生ビザの有効期限が切れる1月に再始動します。つまり、実質、9月から11月の間の3ヶ月の間に短期間の雇用を獲得する必要があります。殆どの企業が短期間といっても半年期間での雇用を想定しているので、短期間での雇用を獲得するのもとてもハードルが高いです。
正直、私自身ビザでここまで苦しめられるとは思ってもいませんでした。日本を離れてまで来ているのに勉強せず、インターンやアルバイトするなんてと思っていましたが、そこが私が英国でエンジニア就職に失敗した最大の原因かと思います。逆に働いていたら卒業できていなかった可能性が高いですが。
また、アルバイトやインターンシップなどの短期間で雇用されるには学部留学がおススメです。学部留学の方が現地就職もしやすいです。もしくは、博士課程での就職も一つの手段かもしれません。(博士であればエンジニアというよりかは、研究職の道に進むのが正しい気がしますが)*当記事では理由は省略します。
上記、全ての話はすでにパートタイムでも働けるビザがあればの話です。
どういう人が英国でのエンジニア就職を成功させることができるのか?
私も現在保持している学生ビザが切れれば、ビザのない人になりますが、英国のビザのない人は、日本でシニアレベルまで頑張るか、ワーホリビザや学生ビザを取得し、まずはパートタイムで働いて結果をだすかの二択になるかと思います。
が、日本でシニアレベルまで頑張っても今度は英語力の面で苦労する可能性が高い気がします。日本語で全てテクニカルワードを覚えてるという意味で。
となると、➀ワーホリビザの抽選に当たった人、➁学生ビザで二足のわらじで頑張れた人、もしくは➂カタコト英語でも頑張れるシニアレベルのエンジニアのみが英国での就職を成功させることができるのかなと思いました。
実際に私がお会いしたTier 2保持者の日本人エンジニアの方々もどれかに当てはまっていた気がします。
今後、この経験を活かしてどうすれば?
そもそも論を言ってしまうと、例外と言われるような超スーパーエンジニアになれば上記の話は全く当てはまらないので、超スーパーエンジニアになれるようチャレンジングなことに挑戦していくということでしょうか。
もしくは、英語力は忘れないように努力するとして、需要のあるスキルや市場での職歴年数(あと3,4年ほど)を日本で埋めていき、シニアレベルになれれば、海外で通用するようなソフトウェアエンジニアになれる可能性があるのかなと思いました。
この経験を得たおかげで、働くことに対してのモチベーションが頗る高いです。
ということで、現在就職先を探しています...
外資系もしくは、グローバルな事業展開に挑戦していく日系企業でお仕事できればと思ってます。全くの未熟者ですが、ちょっとでもこの記事を読んで興味を持って頂けた方は、御連絡して頂けると嬉しいです。(連絡先はプロファイルかどっかに載せておきます)
追記:2018/03/02
のちに同じ大学院を卒業した外国籍の友達(イギリス国籍ではない人)の進路をみていると、イギリスに残れている人達のほとんどが、PhDへ進学した人でした。それ以外は、アドミン系や母語を活かした翻訳業、レストランの接客などをしていました。
大学院をでているので後者の選択をしてイギリスに残る人は少数だと思いますが...
アカデミックキャリアの方々は、比較的ビザがおりやすいように感じるので講師、研究者、教授を目指してる方にとってはいいかと思いました。
実際は、イギリスでも本国でも就職できないから、とりあえずPhDに進学するという人もいたりしますが...
———
P.S.全く上記で触れていませんが、英国で就労するのに例外2つあります。とてもシンプルです。
コネです。
コネは、ミラクルをおこします。
絆は国境を超えます。
結婚です。
結婚は、ビザどころか永住権が取得できます。
愛は国境を超えます。
*ちなみに二年間、英国国籍でない人でも英国で同棲していたことを証明できれば片方ビザが切れても滞在できます。
就労ビザ申請要件に定められた年収額に関する情報元のURL
• UKページ - 職業リスト一覧
(https://www.gov.uk/guidance/immigration-rules/immigration-rules-appendix-j-codes-of-practice-for-skilled-work)
• University of Cambridge - Minimum salary rates for Tier 2 visas
(https://www.hr.admin.cam.ac.uk/hr-services/immigration/working-uk/time-limited-right-work/tier-2-recruitment-guidance/minimum)
• University of Cambridge -Human Resources
(https://www.hr.admin.cam.ac.uk/files/guidance_on_tier_2_and_the_experienced_rate4.pdf)
• University of Oxford - In country Certificate of Sponsorship application process
(https://www.admin.ox.ac.uk/personnel/permits/tier2/incountry/process/)
• Kings College of London - Student Services International Student Advice
(https://www.kcl.ac.uk/campuslife/services/student-advice-support/AGs/pdfs/Immigrationadvice/Tier-2-advice-guide.pdf)


