洋媳妇永居?or洋垃圾永居?(略解中华人民共和国外国人永久居留条例)
更新:《新编猛回头》,望大家行动起来!
温和派小哥哥:《新编猛回头》————————————
今日凌晨12点19分,司法部发布《中华人民共和国外国人永久居留管理条例》(征求意见稿)
小编作为一个中国合法公民,为国家排忧解难这种事情当然是义不容辞的。于是一大早上起床就拿着这个条例反复阅读。
长话短说:
第二章申请条件:第十五条第一小条。
这个是目前问题最大的条例之一。
博士研究生学历,工作满三年,实际居留累计不少于一年。
国内高校对外国人什么态度,难道大伙不清楚?那就来个案例吧。
2018年11月17日,一对非洲留学生在中国结婚。
新郎班见明来自加纳,是东北农业大学园艺与园林学院的硕士研究生。新娘芬妮来自加蓬,是食品学院博士研究生。芬妮在东北农业大学留学已经有8年时间。结婚后,两个人在学校的住宿问题怎么办?方超说,东北农业大学的留学生寝室条件很好,但没有双人间,为此,学校给两个人安排了两个在对门的单人寝室。
就以这个案例展开。
简单几步,两人就可以合法永居中国。
第一步:女方申请中国永居,博士研究生ok。
第二步:向有关部门提交结婚材料
第三步:有关部门给男方开具永居证明。
至此,这一对中国掏钱培养的非洲男女就成为中国永居老外了 。
不信?看下面这条。
配偶为永居 居留外国人,在中国境内与配偶共同生活五年,实际居留累计不少于九个月,有稳点生活保障和住所。那么请问,这俩人直接在大学多住几年不就符合条件了么?
我们国家出钱出力培养的留学生毕业后留在中国,那为什么一开始不直接培养中国学生呢?
当下的青年还别过分高兴,老年人更加糟糕。
年满六十的外国老人可以跟着子女到中国养老拉~
我们也举一个案例来说明情况。
南国都市报1月8日讯 (记者 王洪旭)1月7日,海南省卫生健康委印发《海南省国际医疗门诊(特需门诊)暂行实施方案》(以下简称《方案》),为来海南就业创业的外国高层次人才提供优质医疗服务,我省选取了海南省人民医院、海南省中医院、海口市人民医院、三亚市中医院、博鳌超级医院等5家医院开设国际医疗门诊(特需门诊),建立外国人才就医绿色通道,并逐步在全省三级甲等医院全面推开。
门诊优先安排外国人才诊疗
《方案》要求,开通国际医疗门诊(特需门诊)的医院应悬挂多语言指示牌,导诊护士应熟悉诊室所在位置并能准确引导。应为独立诊室,单独挂国际医疗门诊(特需门诊)门牌,面积不小于20平方米,并配备专门护士。条件成熟后逐步完善场地设施,可建立相对独立诊疗场所或区域,设置独立于医院门诊的挂号、结算、检查、取药等系统。
此外,出诊医师必须是理论基础扎实、临床经验丰富、医疗技术精湛、医德高尚、熟练掌握英语的医师(有外语交流障碍的,由医院配备翻译人员后可出诊);国际医疗门诊应配备语言翻译器,方便其他语种外国人就医。有条件的医院可聘用外国医师。
就按上面那一对非洲留学生夫妻为案例。他们俩可以轻松永居中国,子女轻松获得中国永居;父母到中国养老看病,可以轻易获得超级优先。包括中国专业医师、特殊通道。
中国本土居民平均养老什么水平?还要特殊门诊优待老外?
一对非洲夫妻,读书钱中国出、永居中国、医疗优先对待。就因为他俩是外国人?而且学历还是在中国拿的?
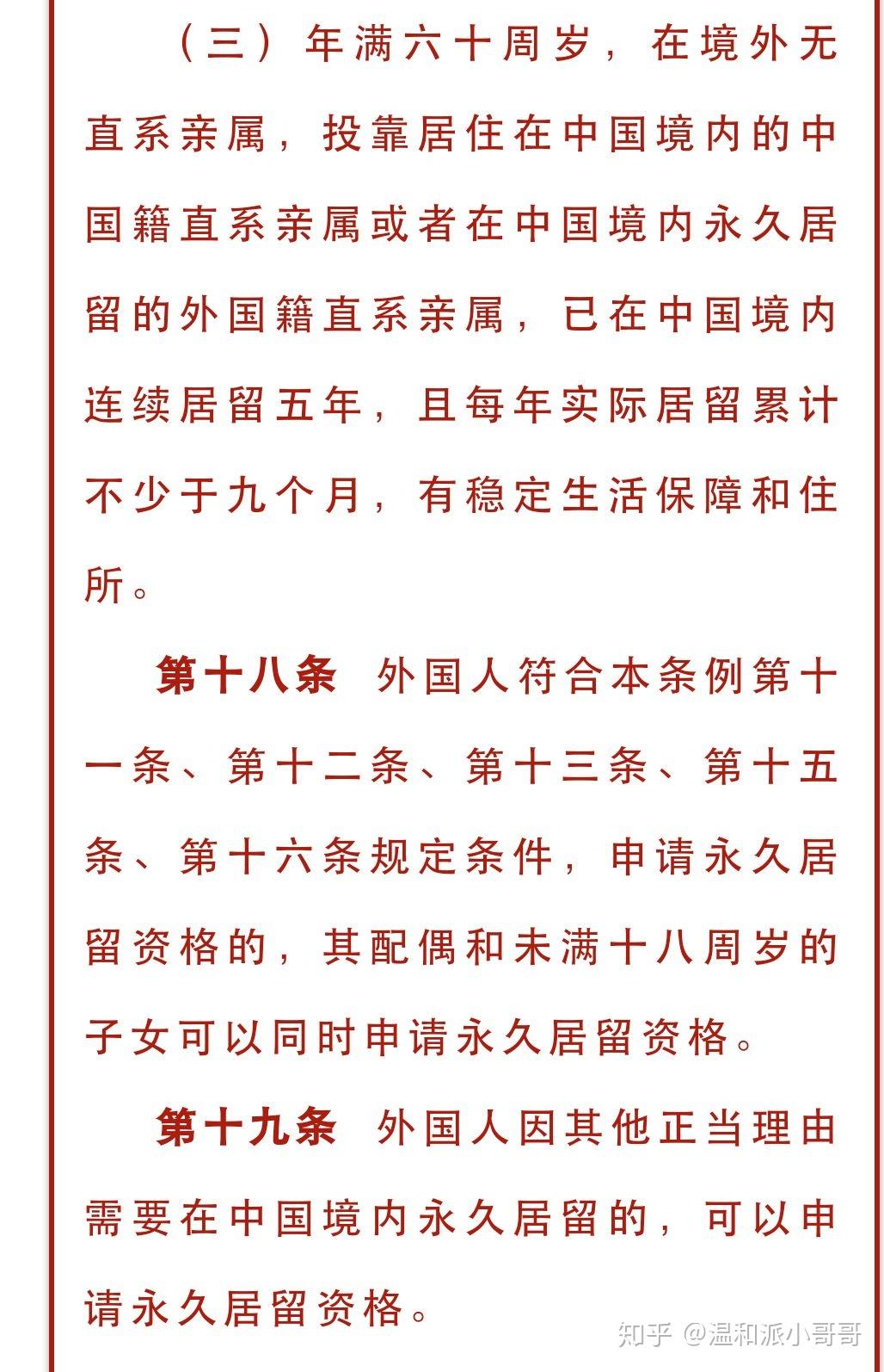
第十八条也就不说了。
第十九条是什么玩意?正当理由需要申请?
我爱中国够不够正当?昨天才调侃的伏拉夫,24小时复读爱中国,该不该永居?
单纯从中国国家安全来看,伏拉夫这种24小时把厉害了我的国挂在嘴边的人,完全是有益无害的。算不算正当理由?
倘若算,全球有几亿甚至十几亿人可以天天复读,就为了拿中国永居。说几句我爱中国又不会少块肉,何乐不为?
第十九条完全就是故意给外国人申请中国永居留后门的条例。
不是博士研究生、也没有高工资、没有与中国男女结婚,但是我爱中国,所以根据第十九条,我可以永居中国?
第十九条的存在,让整个意见征集都变成了一个笑话。
全面分析之后,整个十七、十八、十九条,都有存在争议的地方。
小编建议:拒绝承认在中国留学所获得的博士学历也能申请永居。这是帮助广大第三世界国家获得人才的重要性一步。如果我们培养了亚非拉第三世界国家的人才又加以留用,那么我们和吸收第三世界智慧头脑的欧美国家有什么区别 ?在中国留学结束后,所有留学生应该强制离开中国,回去建设他们的祖国,这才是对亚非拉进行学术帮助的最好办法!
正如「友大」的第二任校长弗拉基米尔·斯坦尼斯所说:
西方大学在榨取非洲的大脑,那些国家的学生去了西方就不回家了,这是对第三世界国家的剥削。在人民友谊大学,如果我们的学生在苏联呆了几年,就不想再回老家了,那我们就犯下了最为恶劣的罪行。
为什么非洲留学生这么麻烦|大象公会 - 大象公会的文章 - 知乎 https://zhuanlan.zhihu.com/p/81036827
打开以下链接
公开征求意见系统
http://zqyj.chinalaw.gov.cn/index
进入
或者投递邮箱
总之,行动起来,天下兴亡,匹夫有责。
正如钟南山院士所说:
“有些灾难在一开始的时候就要严防扩散“
——————————
关注公众号:温和派民族主义之家。定期更新在华洋垃圾信息









3,011 条评论
我们这的偏远乡镇医院挂号收费等窗口赫然写着:外籍优先
现在难民在欧洲乱搞,中国老百姓民智渐渐开了。反对声大很多
反正我们法制在进步,执法手段越来越完善,怕什么。
尽一己之力,行公民之事