1. Cheat Sheet 一覧
Python, Data Scientist 向けのCheat Sheetを記載します. (最終更新日:2018/07/13)
Basics
| トピック | Cheat Sheet |
|---|---|
| Python | 図1 |
| Scipy - Linear Algebra | 図1 |
Data Manipulation
| トピック | Cheat Sheet |
|---|---|
| NumPy | 図1 |
| Pandas | 図1 |
| Pandas Data Wrangling | 図1 |
| Importing Data | 図1 |
Machine Learning, Deep Learning, Big Data
| トピック | Cheat Sheet |
|---|---|
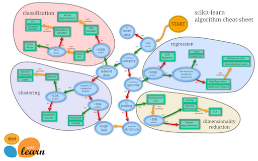
| Scikit-Learn | 図1, 図2 |
| Keras | 図1 |
| PySpark RDD | 図1 |
| PySpark SparkSQL | 図1 |
Data Visualization
| トピック | Cheat Sheet |
|---|---|
| Matplotlib | 図1 |
| Seaborn | 図1 |
| Bokeh | 図1 |
IDE
| トピック | Cheat Sheet |
|---|---|
| Jupyter Notebook | 図1 |
番外編
| トピック | Cheat Sheet |
|---|---|
| Git | 図1 |
2. 詳細
2.1. Basics
2.1.1. Python Basics
2.1.2. SciPy - Linear Algebra
2.2. Data Manipulation
2.2.1. NumPy Basics
2.2.2. Pandas Basics
2.2.3. Pandas Data Wrangling
2.2.4. Importing Data
2.3. Machine Learning, Deep Learning, Big Data
2.3.1. Scikit-Learn
2.3.2. Keras
2.3.3. PySpark RDD
2.3.4. PySpark SparkSQL
2.4. Data Visualization
2.4.1. Matplotlib
2.4.2. Seaborn
2.4.3. Bokeh
2.5. IDE
2.5.1 Jupyter Notebook
2.6. 番外編
2.6.1 Git
3. 補足
- Cheat Sheets
- Collecting Data Science Cheat Sheets
- Python For Data Science - A Cheat Sheet For Beginners
- SciPy Cheat Sheet: Linear Algebra in Python
- NumPy Cheat Sheet: Data Analysis in Python
- Pandas Cheat Sheet for Data Science in Python
- Pandas Cheat Sheet: Data Wrangling in Python
- Scikit-Learn Cheat Sheet: Python Machine Learning
- Keras Cheat Sheet: Neural Networks in Python
- PySpark Cheat Sheet: Spark in Python
- PySpark Cheat Sheet: Spark DataFrames in Python
- Matplotlib Cheat Sheet: Plotting in Python
- Python Seaborn Cheat Sheet
- Python Data Visualization: Bokeh Cheat Sheet
- Jupyter Notebook Cheat Sheet
- Importing Data in Python Cheat Sheet
- Choosing the right estimator















