2018年6月24日から7月3日まで予定されていました、
アナディの来日イベントは、
アナディ本人の希望により、突如中止となりました
今後の来日の予定も現在立っておりません
参加を希望されていた方々、
また、関係各所には多大なご迷惑をおかけし、
大変申し訳ありません
これまでに掲載いたしましたアナディの教え関連のブログは、
今月末を持ちまして消去する予定です
ご必要な方は、それまでにコピーするなどして保存されておくことをお勧めいたします
2018年5月11日金曜日
2018年3月19日月曜日
アナディ用語の表記方法の変更について
アナディの教えには、とても多くの独特の用語があります
日本語に訳す際、どのように表記するか、
今回のリトリートでの通訳をやってくれるかなさんといろいろ相談してきました
最初、リトリートでアナディの話す言葉を少しでも直接わかるように、
カタカナ英語表記にして、
英語での発音に馴染んでもらった方がいいのでは、ということで、
カタカナ英語表記を中心に、()付けで日本語訳をつけていく方針でやっていきました
でも、やはりそれだと読む場合、
とても読みづらくなるため、
今回、
読みものの場合は、日本語表記を中心に、()付けでカタカナ英語表記をつけていくことに
変更しました
前回、アナディの教えをずっとシリーズでアップしましたが、
それも、今回、日本語表記に書き換えて更新しましたので、
ご覧ください
この教えに初めて出会う方は、
この用語の多さにたじたじとなってしまうと思いますが、
基本的に、すぐにそれらを覚えたり、理解する必要はありませんので、
ご安心ください(*´ω`*)
ただ、なんとなく、
こういう用語の響きに馴染んでおいていただけたらと思います
アナディも、
生徒の進化の状態に合わせて、次のステップの教えを伝達していくため、
最初から全てを覚えたり理解する必要はないと言っています
最初のステップは、
「純粋なme」を認識することから始まります
ただそれを、体験的に知って、
後はそれを忘れないようにするだけです
日本語に訳す際、どのように表記するか、
今回のリトリートでの通訳をやってくれるかなさんといろいろ相談してきました
最初、リトリートでアナディの話す言葉を少しでも直接わかるように、
カタカナ英語表記にして、
英語での発音に馴染んでもらった方がいいのでは、ということで、
カタカナ英語表記を中心に、()付けで日本語訳をつけていく方針でやっていきました
でも、やはりそれだと読む場合、
とても読みづらくなるため、
今回、
読みものの場合は、日本語表記を中心に、()付けでカタカナ英語表記をつけていくことに
変更しました
前回、アナディの教えをずっとシリーズでアップしましたが、
それも、今回、日本語表記に書き換えて更新しましたので、
ご覧ください
この教えに初めて出会う方は、
この用語の多さにたじたじとなってしまうと思いますが、
基本的に、すぐにそれらを覚えたり、理解する必要はありませんので、
ご安心ください(*´ω`*)
ただ、なんとなく、
こういう用語の響きに馴染んでおいていただけたらと思います
アナディも、
生徒の進化の状態に合わせて、次のステップの教えを伝達していくため、
最初から全てを覚えたり理解する必要はないと言っています
最初のステップは、
「純粋なme」を認識することから始まります
ただそれを、体験的に知って、
後はそれを忘れないようにするだけです
2018年3月18日日曜日
アナディ 動画「スピリチュアルな道の本当の意味」
日本語字幕付きは、下記URLからご覧になれます
http://anaditeaching.com/%E6%96%B0%E3%81%97%E3%81%84%E7%94%9F%E5%BE%92%E3%81%B8/
2018年3月13日火曜日
アナディ記事 その1 意識(コンシャスネス)の重要性
アナディの教えでは、
3つの側面から働きかけます
コンシャスネス(意識)・ハート・ビーイングの3つの柱です
その中でも、アナディの教えの特徴として、
意識の側面に特に大きな重要性を置いています
それに関する記事をアップします
3つの側面から働きかけます
コンシャスネス(意識)・ハート・ビーイングの3つの柱です
その中でも、アナディの教えの特徴として、
意識の側面に特に大きな重要性を置いています
それに関する記事をアップします
意識(コンシャスネス)の重要性
もし人が、意識において断片的なら、他の目覚めの状態に不利な効果を与えてしまう。ゆえに、意識が私たちの道の一歩目だという事実は、それの重要性や深遠さを少しでも損なうものではない。目覚めの他の境地は、比較的シンプルだ。意識の目覚め、変容、そして、最終的には、明け渡しこそが、最もチャレンジングだ。意識は、シンプルに複雑だ。そしてこの複雑さが適切に捉えられ、理解されない限り、いつでもそこには混乱が生じてしまうだろう。あるいは、人は単に断片的なままにとどまるだろう。混乱している者と、混乱していないが断片的な者がいる。なぜなら彼らは、彼らの混乱にさえ触れていないからだ。混乱することの方が、実際にははるかに良いスタート地点だ。なぜなら少なくとも、そこから人は真の明晰さをもたらす意図を活性化させることができるからだ。
人は意識のI amに目覚め、「そこにもはやmeはいない」「その者は悟った」というような愚かな確信の上にとどまることができる。あるいは、人はI amの光へのアクセスを持つというこの機会を、完全な意識へと成長するプロセスを始めるために使うことができる。すなわちそれが意識の最初の開きの真の目的である。もしその目的が果たされないのなら、その最初の開きと、その変容を与える機会は、単なる無駄となる。「絶対状態」に達することは、主要なシフトではあるが、その本質とは、とてつもなくシンプルだ。つまり、人はシフトし、体現し、その状態を安定化させなければならない。そしてそれから、「絶対」から生きることになる。意識においては、それはそれほど単純ではない。皆が意識について話すが、誰も本当に意識の性質を理解していない;それはいまだに秘密だ。意識についてのこれら全ての概念は、単に無知を覆い隠している。時には、表面的な理解や、理解の見せかけの上にとどまるより、何もまったく理解しないことの方がましだ;もし人が単に理解しないなら、少なくとも全てのドアは開いたままで、まだ無邪気さの特質を保つ。
私たちの意識は複雑だ。しかし、その主要な側面、つまりそれは事実あなた自身の側面だが、それに触れる瞬間、あなたはそれが何か抽象的なものではないのだということを見いだす。それは、その微細なニュアンスを捉えることができるよう、非常に分析的なマインドを持つことをあなたに要求するような抽象的なものではない。私たちが話す意識の全ての側面が、あなたという者に本来備わっているものとして明快に体験されうる。それらはただ、あなたのアイデンティティのリアリティを見ることの、違う角度だ。これら全ての意識の要素が明確に認識され、出会われ、触れられた瞬間、あなたは、あなたの意識は、豊かで多次元的であるが、それはかなりシンプルでもあるということを、明らかに見ることができる。平均的な人間の知性は、この性質を捉えることができるはずだ。しかしながら、もし私たちが断片的で、マインドの中に閉じ込められ、完全に観察者の機能と同一化しているなら、明らかにそこには、意識とは本当に何なのかを理解する道はない。その理解が始まるためには、私たちは初めに、意識の土台を目覚めさせる必要がある。つまりそれは「純粋意識(ピュア・コンシャスネス)」―完全な意識の土壌だ。もしすぐさまに、私たちが触れているコンシャスネスのこれらの側面の変容と目覚めにつながらなければ、理解だけでは十分ではない。
「純粋意識」への目覚めは、全体としての意識の目覚めの過程の始まりだ。それは、この過程の中で、あなたが何か修行しているというようなことではない。あなたは修行しているが、何か技法を行っているというようなやり方ではない。あなたは、あなた自身へと育って行く。統合し、そしてあなたのアイデンティティの全ての側面とつながっていく。
2018年3月1日木曜日
アナディの教え~アナディwebサイトより 注釈
アナディの教えをお伝えするために、
アナディの教え~アナディwebサイトより その1からその11まで、
アップしました
その10は、かなりアドバンスの教えになってきますので、
初めての方や、まだここ数年のアナディとのリトリートの体験のない方は、
その1からその9まで、それとその11までを読まれることをお勧めいたします。
いきなり、その10を読まれると、
かえって訳が分からなくなってしまうと思います
アナディの教えは、
文章を読むだけでは理解するのは難しいと思います
今回の日本で行われるリトリートは、
入門編であり、ごく基本的なことから始まると思いますので、
初めての方でも大丈夫です
アジズ時代にリトリートに参加されていた方も、
ここ数年のアナディの教えは、
そのベースは同じですが、
はるかに進化した内容になっていますので、
昔をイメージされていると、かえって戸惑うことになるかもしれません
アナディは、
かつて、「私がいなくなること」が悟りだという、スピリチュアル界の確固たる常識を、
meという「私」を目覚めさせることこそが悟りであるという、
非常に正直で、非常に誠実で、非常に深い洞察力のある理解をもって、
打ち破りました
それは、科学の歴史で言えば、
天動説から地動説への転換が起こったことと比較してもおかしくはない位のことだったと思います
未だに、ほとんどのスピリチュアル界では、天動説が幅を利かせている中、
アナディの霊的科学はさらに進化を遂げ、
今や、量子理論のレベルに至っています
量子理論もまた、
科学界に大きな意識の転換をもたらしました
それ以前の科学は、
客観性があることを前提に全てが実証されてきましたが、
量子理論では、その実証の土台である客観性そのものが打ち壊されました
それは、本当に大きな転換です
アナディの教えも、それと同様のレベルの転換が起こっています
私たち一般の社会の意識は、いまだに客観性の科学を基盤に構築されていますが、
今の時代に天動説を本気で信じている先進国がないように、
やがて、今の量子理論の意識が常識になるのもそう遠いことではないでしょう
アナディの教えも、
それと同様、
今のほとんどの探究者達にとっては、理解が難しいものかもしれませんが、
やがて、人類全体の意識の進化とともに、
それが常識となる時代がやってくることでしょう
かくいう私も、
その量子理論的アナディの教えに関しては、
全くのビギナーです
それでも、
アナディの教えの翻訳を進めながら、
自分なりにその検証を行っていく中、
たったそれだけでも、
大きな意識のシフトが起こりました
それは、今までの私自身の進化とは、
何か違う、すごい質のシフトでした
今はまだその全貌は見えませんが、
アナディの教えには、とてつもない宝石が秘められている予感がします
私もともに、
アナディの日本でのリトリートで、
その教えに触れることができるのを、
とても楽しみにしています
アナディの教え~アナディwebサイトより その1からその11まで、
アップしました
その10は、かなりアドバンスの教えになってきますので、
初めての方や、まだここ数年のアナディとのリトリートの体験のない方は、
その1からその9まで、それとその11までを読まれることをお勧めいたします。
いきなり、その10を読まれると、
かえって訳が分からなくなってしまうと思います
アナディの教えは、
文章を読むだけでは理解するのは難しいと思います
今回の日本で行われるリトリートは、
入門編であり、ごく基本的なことから始まると思いますので、
初めての方でも大丈夫です
アジズ時代にリトリートに参加されていた方も、
ここ数年のアナディの教えは、
そのベースは同じですが、
はるかに進化した内容になっていますので、
昔をイメージされていると、かえって戸惑うことになるかもしれません
アナディは、
かつて、「私がいなくなること」が悟りだという、スピリチュアル界の確固たる常識を、
meという「私」を目覚めさせることこそが悟りであるという、
非常に正直で、非常に誠実で、非常に深い洞察力のある理解をもって、
打ち破りました
それは、科学の歴史で言えば、
天動説から地動説への転換が起こったことと比較してもおかしくはない位のことだったと思います
未だに、ほとんどのスピリチュアル界では、天動説が幅を利かせている中、
アナディの霊的科学はさらに進化を遂げ、
今や、量子理論のレベルに至っています
量子理論もまた、
科学界に大きな意識の転換をもたらしました
それ以前の科学は、
客観性があることを前提に全てが実証されてきましたが、
量子理論では、その実証の土台である客観性そのものが打ち壊されました
それは、本当に大きな転換です
アナディの教えも、それと同様のレベルの転換が起こっています
私たち一般の社会の意識は、いまだに客観性の科学を基盤に構築されていますが、
今の時代に天動説を本気で信じている先進国がないように、
やがて、今の量子理論の意識が常識になるのもそう遠いことではないでしょう
アナディの教えも、
それと同様、
今のほとんどの探究者達にとっては、理解が難しいものかもしれませんが、
やがて、人類全体の意識の進化とともに、
それが常識となる時代がやってくることでしょう
かくいう私も、
その量子理論的アナディの教えに関しては、
全くのビギナーです
それでも、
アナディの教えの翻訳を進めながら、
自分なりにその検証を行っていく中、
たったそれだけでも、
大きな意識のシフトが起こりました
それは、今までの私自身の進化とは、
何か違う、すごい質のシフトでした
今はまだその全貌は見えませんが、
アナディの教えには、とてつもない宝石が秘められている予感がします
私もともに、
アナディの日本でのリトリートで、
その教えに触れることができるのを、
とても楽しみにしています
アナディの教え~アナディwebサイトより その11 目覚めの地図 vol.10 地図
目覚めの地図
vol.10
下記の地図は、アナディの教え全体を通した、広範囲に亘って完全に展開された目覚めのプロセスを凝縮したものだ。全ての目覚めの状態について、ここで述べてはいないし、それらがいつも同じ順序で起こるとは限らない。しかしながら、このモデルは、目覚めのプロセスの基本的な法則を把握するために必要な枠組みを提供している。
*注釈*下記の図ですが、途中、がどうやってもちょっとずれてしまい、
縦の黒線がまっすぐにならず、見にくくなってしまい、申し訳ありません
訂正する良い方法が見つかり次第、訂正いたしますので、ご了承ください
本来は、セントラルチャンネルとエッセンシャルチャンネルで、ずっとまっすぐに繋がっています
元の地図は下記です
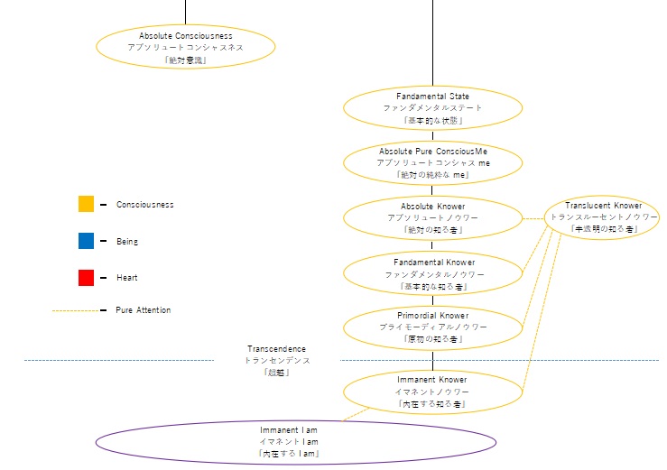
アナディの教え~アナディwebサイトより その10 目覚めの地図 vol.9 魂のサマディ④
目覚めの地図
vol.9
「本質的なme」の垂直なサマディ
「基本状態(ファンダメンタルステート)」
「基本状態」は、「基底のme」の「絶対」への完全な明け渡しを通して到達される。それは、「基底のme」と「絶対のI am」の合一だ。「基本状態」の実現は、「純粋意識」の実現といくつかの点で同じだ。両方のケースで、I amへの通路が開かれている必要があり、その後、「純粋なme」が目覚め、体現され、I amと溶け合う必要がある。「基底のme」のサマディは、エネルギー的に頬骨の下の方で体験される。
「絶対の純粋な意識的me(アブソリュートピュアコンシャスme)」
「基本状態」が一度確立されれば、「意識的me」は、「純粋な意識的me」のアイデンティティを通して、「不在」に間接的に結び付けられる。「意識的me」にとって、「不在」への道を開くためには、「純粋な意識的me」がまず初めに、垂直なサマディに到達するために、それ自身の純粋な主体のセンターから「源泉」へと明け渡し始めなければならない。ここで、それは「絶対の純粋な意識的me」へと変容する。このサマディは、前頭葉の底で到達される。そこで、「純粋な意識的me」は終わり、「基底のme」が始まる。
「the Inner knower(インナーノウワー 内なる知る者)」の内部のサマディへの進化
「絶対のKnower(アブソリュートノウワー 絶対の知る者)」
「the Inner knower(インナーノウワー 内なる知る者)」のアイデンティティである「意識的me」の明け渡しは、私たちの実存のまさにその核から深く手放していくプロセスだ。それは、明け渡す人の主体としての「意識的me」を絶えることなく体現し続けていくことによって、バランスを保たれなければならない。「意識的me」と「絶対のI am」との合一は、「意識的me」と「絶対の純粋な意識的me」とが溶け合うことによって、「絶対のKnower」と呼ばれている。ここで、「意識的me」自身は、「不在」の境地に入り、「絶対」とひとつになる。「絶対のKnower」へと変容するために、「the Inner knower」は「絶対の純粋な意識的me」と溶け合わなければならない。そのため、それは「純粋な意識的me」のサマディと同じ位置でエネルギー的に体験される。それは、前頭葉の底、眉毛のところだ。「絶対のKnower」を私たちが実現するためのツールは、「意識的me」の垂直な明け渡しと、主に、「the Outer knower」の自己吸収(私たちが自己吸収の2番目のレベルと呼んでいるもの)だ。
ゆえに、「絶対のKnower」の実現は、「the Inner knower」が「純粋な意識的me」と溶け合い、「エッセンスme」の中にもっと深く彼自身を確立するということを意味している。「基本的なKnower」の実現のために、「絶対のKnower」はその後、「基底のme」と溶け合わなくてはならない。これに続き、私たちは「エッセンスーサマディ(本質―サマディ)」を持つ。そこでは、「基本的なKnower」はついに「エッセンスme」と溶け合い、そしてそのように、「エッセンスme」は「the Inner knower」のアイデンティティとなる。「エッセンスーサマディ」を通して、私たちは「原初のknower(プライモーディアルノウワー 原初の知る者)」を実現する。そしてついに、「内在する(イマネント)サマディ」を通して、「the Inner knower」は「エッセンスme」の秘された真髄に入り、「内在するI am」と溶け合う。ここで、彼は「内在するknower」となる。私たちの真の自己の実現だ。
「the Outer knower(アウターノウワー 外なる知る者)」のサマディへの進化
「半透明なknower(トランスルーセントノウワー 半透明な知る者)」
「意識的me」の2つ目のセンターである「the Outer knower」が完全に「本質的なme」の中へと吸収されない限り、それは妨げる影響を与え続ける。そんな普通のシナリオにおいては、たとえ「意識的me」が目覚めても、「the Outer knower」は統合されないまま、「観察者」の状態へと回帰してしまう。それは私たちの意識を弱め、極端な自己関与と、外向きの注意や相対的な意識、そして対象物との同化によってエネルギー漏れを起こしてしまう。「透明な(トランスペアレント)Knower」の状態では、人は「the Outer knower」と「本質的なme」の相対的な統合の地点に達している。しかしながら、究極的に、それらは完全に統合される必要がある。
「the Outer knower」のサマディのための正しいベースを形づくるものは、「絶対のKnower」だ。それを私たちは「シールドステート(封印された状態)」と呼んでいる。「the Inner knower」における、サマディの中の「the Outer knower」、あるいは「シールドステート」は、私たちが「半透明のknower」と呼んでいるものだ。「半透明のknower」は、「絶対のknower」から生じる「エッセンスme」の2番目のセンターだ。「半透明のknower」は、私たちの魂と完全にひとつになり、私たちの純粋な本性の光とひとつだ。
「the Inner knower(インナーノウワー 内なる知る者)」のさらなる進化
「基本的な(ファンダメンタル)Knower」:「基本的なサマディ(ファンダメンタルサマディ)」
「絶対のknower」の実現は、非常に深遠だが、それはなお、「the Inner knower」と「エッセンスme」の間に残っている二元に関係し、不完全な「不在」の状態に関係しているという、重要な制限を持っている。私たちは、「絶対のI am」の中のサマディは完全な「不在」だと思うに違いないが、これは、見地の問題だ。それは確かに深遠な「不在」の実現だが、ここでの「不在」の浸透は、「the Inner knower」が「エッセンスme」と完全に溶け合うにはまだ不十分だ。この制限を打ち破るために、「the Inner knower」は「基底のme」と溶け合い、私たちが「基本的なサマディ」と呼んでいるものを顕さなければならない。「絶対のknower」と「基底のme」が溶け合う中で、「the knower」は「基本的なknower」に変容する。「基本的なknower」は、「絶対のknower」と「原初のknower」の間の段階だ。
「原初の(プライモーディアル)Knower」:「エッセンス―サマディ」と「I(私)」の実現
「エッセンス―サマディ」とは、その名前が含んでいるように、「エッセンスme」の中のサマディだ。「エッセンスme」は、ずっと「the Inner knower」のアイデンティティであるが、まさにその核は、その「the Inner knower」の到達を超えている。「エッセンスme」は、その周りで「意識的me」が形づくられ、そのセンターは、「意識的me」そのものより深い。「基本的な knower」は、「エッセンスme」の中での「the Inner knower」の自己吸収を通して、「エッセンスme」の核がついに浸透されるという、完璧な垂直の「不在」のプラットホームを提供する。この吸収の副産物は、「I」の実現だ。「me」に反して、「I」の中で、「エッセンスme」と「the Inner knower」の間の二元は、完全に超越される。ここで、「the Inner knower」のアイデンティティはついに「エッセンスme」そのものへとシフトする。そして、彼は「エッセンスme」のアイデンティティを想定する。
「内在する(イマネント)Knower」:
「イマネントサマディ」と「内在する(イマネント)I am」の実現
「エッセンスme」は、私たちの個人性の核だ。だが、それは、まさに私たちの始まりである「内在するI am」のそれ自身の本来の火花への通路でもある。「内在するI am」は、「原初のI am」の創造への最初の発散であり、魂が生じるためのベースだ。「内在するI am」に入るためには、「the Inner knower」のさらに深い自己吸収が要求される。「エッセンスme」の中へと、それを通ってさらに浸透していくことだ。私たちはこの最も深い自己吸収を、「内在するサマディ」と呼んでいる。「原初のknower」は「エッセンスme」のゲートを通り抜けて、「me」と「I」の両方を超えたアイデンティティの次元へと入っていく。私たち実存のまだ見られたことのないベースのアイデンティティ、「内在するI am」だ。それは、meでもIでもない。最も微細で、まだ見られたことがなく、本質的に超えている。それが私たちの本来の自己だ。「内在するknower」は、私たちの最も深い内在性を実現する者であり、「私は誰か?」という問いの最終的な答えだ。
超越は内在性(イマネンス)だ
超越の概念を、「超えて」行くこと、あるいは私たちのmeが非個人性の状態の中へと消え去って行くことだと認識するのは普通だ。しかしながら、超越のための真の通路は、私たちである者の外側にはない。それは内側だ。「エッセンスme」の内側なのだ。私たちの「エッセンスme」が、創造の神の頭、「原初のI am」とそもそもひとつである私たちの個人性の本来の聖なる火花である「内在するI am」への入り口だ。
完璧な進化
自由は、私たちの霊的感性の自然な開花だ。まさにmeと魂の溶け合い、魂とI amの普遍的で絶対の次元との溶け合いそのものだ。他のより深いエネルギー的な境地を達成することよりはるかに、それは私たちの抜本的な幻想からの超越であり、本来の家に還ることだ。愛の境地に至ることが、私たちのホールネスと超越への旅の終わりだ。というのも、ここで、私たちの魂はようやくその忘却の次元の中での輪廻転生の目的を成就するからだ。人間のアイデンティティと地上的意識の中で彷徨うことから解放され、魂は普遍的な知性という住居に戻り、本来の「不在」の深みから、彼女の原初の存在の光を再生する。だが、それは彼女の地上での旅の終わりではあるが、彼女の本来の自己を現実化することによって、魂はその進化と存在の新しい時代を始める―『彼方』の中で。彼女の新しい生は、もはや不完全さから自由を探すことではなく、愛と至福、そして真理の次元の中へと、終わることなく広がることだ。これが、完璧な進化そのもの、絶え間ない理解の目覚め、そして『最愛なるもの』のハートの中への明け渡しだ。
アナディの教え~アナディwebサイトより その9 目覚めの地図 vol.8 魂のサマディ③エッセンシャルチャンネル
目覚めの地図
vol.8
「エッセンシャルチャンネル」-垂直と内部のサマディ
「本質的なme」のサマディへの進化は、いくつかの重要な段階を経る。「意識的me」が、「本質的なme」の垂直な進化の入り口となる。「意識的me」がまず最初に目覚め、堅固になる必要がある。その後、休息の境地に到達する。そこで、「純粋な意識的me」の誕生を通して、ビーイングの質がその存在の中に注ぎ込まれる。それから、私たちは「基底のme」の目覚めを通して、垂直な次元へのより深いつながりを活性化させなければならない。その目的は、「絶対のI am」への「エッセンシャルチャンネル」を開くことだ。「基底のme」と「純粋な意識的me」のサマディという土台の上で、「意識的me」と「the Outer knower(アウターノウワー 外なる知る者)」は「絶対のI am」に向かって直接明け渡していくことができる。
「本質的なme」の垂直な明け渡しは、これらのセンターの内部のサマディと完全に相互に結ばれているという事実によって、もっと複雑な道に従うことになる。「意識的me」と「the Outer knower」は、最初からより深く、深く、自己吸収の境地へと到達している。それは、それらの下にあるセンターと順々に、垂直に溶け合うことを促進していく。それを私たちは「自己溶解(セルフフュージョン)」と呼んでいる。一方、特に「基底のme」と「純粋な意識的me」の垂直なサマディは、この自己吸収がその究極の深みに到達できるために必要なベースを提供する。その頂点は、「I(私)」の誕生であり、その「内在するサマディ(イマネントサマディ)」だ。
アナディの教え~アナディwebサイトより その8 目覚めの地図 vol.7 魂のサマディ②セントラルチャンネル
目覚めの地図
vol.7
「セントラルチャンネル」-サマディの3つの柱
「絶対状態」-ビーイングのサマディ
「絶対」の実現において、魂はそのビーイングの体験の変動を超えて、決して壊れることのない休息の境地へと移行する。「絶対」の純粋な休息におけるビーイングの動きのなさは、普遍的な静けさの完成を映し出している。「絶対状態」は、私たちと「不生」、「非創造の源泉」との合一を表している。それは、ワンネスの基盤だ。それを通して、私たちは『彼方』の中の無条件の吸収に到達する。
「絶対」への通路は、丹田だ。それは、下腹にある生命力のセンターだ。呼吸を通したこのエりアへの集中は、より多くの生命エネルギーを集めることができる。しかしながら、それが「非顕現」へのゲートウェイとして仕えるためには、人は垂直な明け渡しを養わなければならない。その明け渡しが正確な方向と必要なだけの力を持つためには、「ビーイングの純粋なme」が出会われ、体現されなければならない。「不在」の領域に最初に入っていくのは、「ビーイングの純粋なme」だ。「絶対状態」は最初開かれた後、他の目覚めとともに、継続的な明け渡しを養うことを通して、安定化され、統合されなければならない。
「絶対状態」の中で、I amのビーイングの側面の中だけで、人は「源泉」との合一を体験する。
聖なる境地―ハートのサマディ
私たちのハートにとって、「純粋なme」のエッセンスの実現を超えて完全になるためには、それはビーイングの次元に吸収され、「絶対」と溶け合わなければならない。その聖なる性質を現実化するために、ハートは「非顕現」に根づかなければならない。「不在」の場所からのみ、私たちの個人的なハートは神性の次元と統合され、愛の境地を実現できる。「絶対」と溶け合う時、ハートは純粋な休息の状態に到達し、『最愛なるもの』のハートの中でくつろぎ、安息を得る。
ハートのサマディは、「意識の純粋なme(ピュアmeオブコンシャスネス)」の、よりはるかな明け渡しの前提条件だ。なぜなら、ハートは、私たちの「純粋意識」と「源泉」とを繋ぐ、純粋な主体の橋として仕えているからだ。ハートを通り抜けていくことなしに、「意識の純粋なme」は「不在」に到達することができず、存在の次元に閉じ困られたままになってしまう。「絶対状態」の中のハートは、私たちの愛と内的領域の中にいること―「聖なる境地」の土台を表している。
「絶対意識(アブソリュートコンシャスネス)」―「純粋意識(ピュアコンシャスネス)」のサマディ
魂が初めて「絶対」に入る時、彼女はビーイングのゲートウェイを通って『彼方』の中の無条件の吸収に到達する。しかしながら、彼女の意識はまだ「絶対」の外側に残っている。「絶対意識」は、ビーイングとハートの後、3番目に入っていくこととみなすことができる。そこでは、「意識の純粋なme」が「不在」の次元にシフトしている。ここで初めて、私たちの意識は「源泉」の領域に移行し、残りの意識の全側面が存在の次元を超えるための、明け渡しと「不在」のしっかりとしたベースを作る。
アナディの教え~アナディwebサイトより その7 目覚めの地図 vol.6 魂のサマディ①2つのチャンネル
目覚めの地図
vol.6
魂のサマディ
垂直な明け渡しの2つの通路
完全なサマディに到達する複雑なプロセスの明確なヴィジョンを持つために、私たちは、「源泉」へ明け渡す2つの通路があることを理解しなければならない。私たちはこれらを、「セントラルチャンネル(中央の通路)」と「エッセンシャルチャンネル(本質的な通路)」と呼んでいる。「セントラルチャンネル」は、頭の真ん中から後ろのところから下に降りて、ハートを通り、下腹の丹田のセンターへと通っている。「意識の純粋なme(ピュアmeオブコンシャスネス)」、「ハートの純粋なme」、そして「ビーイングの純粋なme」の全てが、明け渡しを通して「セントラルチャンネル」を降りていき、「絶対」に到達する。
「エッセンシャルチャンネル」は、頭の前のところから、ハートを迂回して、直接「絶対」へと降りていく。「本質的なme」の2つのセンター(純粋な意識的meと意識的me)だけではなく、私たち人間の相対的な意識も明け渡し、「エッセンシャルチャンネル」を通って、サマーディに到達する。これら2つの通路は、はっきりと区別がつき、私たちの進化において、独自の機能を持っている。しかしながら、それらは完全に相互依存している。「エッセンシャルチャンネル」が本当に開かれる前、「絶対意識(アブソリュートコンシャスネス)」が完全に確立されていなければならない。つまり、「セントラルチャンネル」が開かれ、「ビーイング、ハート、そしてコンシャスネスの純粋なme」がサマディに到達しなければならない。
アナディの教え~アナディwebサイトより その6 目覚めの地図 vol.5 ハート
目覚めの地図
vol.5
ハート
ハートは、『最愛なるもの』、愛、そして恩寵の領域に属している。そのエッセンスを実現しないものは、誰も完成に到達することができない。霊的なハートを開くためには、『ホールネス』に到達する必要があるが、それは、まず私たちがマインドを超えて、『源泉』へと吸収され、私たちのアイデンティティを堅固にしない限り、不可能だ。霊的な見解を愛と献身だけに限定している道は、彼らが意識とビーイングにグラウンディングしない限り、リアリティへの橋を架けることはできない。内的境地の土台がなければ、ハートは感情とは別のリアリティを何も持たない。私たちを魂と神性の次元に開くためには、ハートは明晰さと静けさのスペースの中で、感情を超えて出会われなければならない。
ハートは、いくつかの層を持っている。それは私たちの深い実存的な感情と結びついているが、実際は私たちの肉体の中のより高次の感覚のセンターなのだ。愛や寂しさのような本当の感覚は、ハートの中だけで体験される。ほとんどの感覚が私達人間の心理的なリアリティに関係しているが、私達がハートのスペースへともっと深く飛び込んでいけば、私達はそれ自身の中のまさに感覚のエッセンスに目覚める。それは、ハートのI amであり、創造の光と愛との親密さの深みだ。魂の感覚のセンターであることとは別に、ハートは、私たちが聖なる次元と呼んでいる『彼方』の側面への通路でもある。純粋なmeを通して、ハートの光が体現された後、さらなる明け渡しが、『最愛なるもの』の普遍的なハートと溶け合うことへと導いていく。
実現される必要のある主な3つのハートの次元がある。人間の感覚と結びつき、世界に関係する人間のハート;愛の純粋な主体を表す霊的なハート、もしくは魂のハート;そして、ハートと「絶対」との合一を通して生まれる聖なるハートだ。ハートの中に入っていく最初のステップは、そのエネルギー的な次元を開くことだ。それは、私達をハートにアクセスさせてくれる。これに続いて、「ハートの純粋なme」が目覚めがあり、それから、「純粋なme」が神性の次元に溶け合うことが続く。最終的に、その垂直な明け渡しを通して、ハートは『非顕現』とひとつになる。
人間のハート
人間のハートは、魂のハートへの通路だ。人間のハートのエッセンスは、「感じているme」だ。それは、潜在意識的にも、前意識的にも、意識的にも体験され得る。「感じているme」は、寂しさや痛み、そして愛というような人間の感覚の主体だ。それが潜在意識的な時、それはこれらの感覚と完全に同化している。それが進化するにつれ、自分自身を、これら全ての感覚のまさに主体そのものであるmeとして感じることに近づいていく。これが、ハートの目覚めの複雑なプロセスの始まりだ。「感じているme」は、人間の感覚と魂のハートの懸け橋だ。ハートの浄化と癒しとともに、人間のハートの目覚めを構築するのは、「感じているme」の目覚めだ。ハートの浄化とは、私達の潜在意識とハートの高次の意図を整合させることだ。ここで、人間のハートは魂に仕え始め、人間の次元の中で、彼女のポジティブな表現となっていく。ハートの癒しとは、魂の光を通して、私達の人間の痛みを消し、変容させるプロセスだ。これが可能になるためには、「感じているme」が「ハートの純粋なme」に明け渡さなければならない。人間の低次のハートは、魂の高次のハートに明け渡さなければならない。ハートの浄化と癒しを起こさせてくれるのは、魂の恩寵だ。
「ハートの純粋な(ピュア)me」
「感じているme」は、霊的なハートへの通路を開くための任を負っているが、私たちのより高次のハートのエッセンスは、「純粋なme」だ。私達のハートが純粋な主体として悟られ、まさに私達の魂として体現されるのは、「純粋なme」の目覚めを通してだ。それ自身の中のハートは、『彼方』への通路ではない。むしろ、それはそれぞれの人間存在の中で、私達の本来の自己を思い起こさせる聖なるものとしてのI amの種が保存されているところだ。そのエッセンスそのものはI amであるため、ハートは「純粋なme」を通して体現され得るのだ。「ハートの純粋なme」は、私たちの神聖な性質と、『最愛なるもの』との最も直接の結びつきを表している。愛が、私たちの実存の土台としての対象のない、その本来の姿で実現されるのは、「ハートの純粋なme」の中だ。「ハートの純粋なme」が完全に実現されるためには、「感じているme」が明け渡し、それと溶け合わなければならない。「感じているme」と「ハートの純粋なme」の統合は、私たちの完全なハートの実現を映し出している。
完成に到達し、その自然な状態に達するために、ハートは、垂直な明け渡しを通して、ビーイングの境地とつながらなければならない。垂直な休息の境地は、「源泉」への方向性の中での吸収の最初の段階だ。このプロセスにおける最終的な段階は、聖なる境地の実現だ。
アナディの教え~アナディwebサイトより その5 目覚めの地図 vol.4 ビーイング
目覚めの地図
vol.4
ビーイング
意識は、ビーイングの静けさの中に吸収されない限り、単独で内的領域に入っていくことはできない。ビーイングとは、私たちがその存在の中で安らげるようにしてくれるものだ。それは、意識と源泉をつなぐ仲介の場であり、創造と本源の虚空との間の重力的な均衡を保っている。『彼方』の非個人的な場であることと、瞑想の本当の土台でもあることの両面によって、リアリティの深みを私たちの意識に明かしてくれるのは、ビーイングだ。
最初、下腹の重力のセンターとそのエネルギーは、丹田へと下に流れ、ビーイングは腹のエリアでのエネルギー的な拡大として感じられる。このビーイングへの最初の開きは、「ビーイングの純粋なme」の目覚めを通してから体現されるべきだ。そうすると、ビーイングの次元への本当の明け渡しが始まる。ビーイングの体験を開き、深めるというのは、主に、瞑想して坐り、常に手放し続けることで、ビーイングに自然にとどまっていられるようにするということだ。これが、私たちを「今」の重力に開く。すると、魂のエネルギーは、安息の状態に吸収されていくことができる。この修行は、穏やかな下腹での呼吸によって助けることができる。吐く息とともに「純粋なme」は下に落ち、安らかな状態により深く、深く入っていき、『非顕現』への最終的な降下のための土台を準備していく。
ビーイングへの明け渡しは、『非顕現(非存在)』に到達するという最も深いゴールとともに、「絶対」へと到達する前後のいくつかの重要な段階を経ていくという、私たちの垂直な吸収を常に深め続けていくプロセスとみなされるべきだ。ビーイングへの最初の進化を、主に3つの段階に分けることができる。とどまること、安らぎ、そして吸収だ。そして、吸収もさらに3つの段階に分けられる。穏やかな吸収、深い吸収、そして完全な吸収だ。それらは「今」の中にアンカーを降ろしている段階を表しているが、穏やかな吸収と深い吸収はまだ『非顕現』に到達する前の体験のことを言う。それらはまだ、完全で無条件の休息の質は持っていない。
完全な吸収は、「絶対状態」へのシフトを意味している。そこでは、魂のビーイングの側面は、『彼岸』へと渡り切る。それ自体の中に、主に4つのレベルの深さがある。純粋な休息、意志のない、「不在」の境地、金剛山だ。なので、ビーイングの最後の深みまで達するのに、トータルで8つの段階がある。とどまること、安らぎ、穏やかな吸収、深い吸収、純粋な休息(「絶対」)、意志のない、「不在」の境地、そして金剛山だ。
「ビーイングの純粋な(ピュア)me」
「ビーイングの純粋なme」は、ビーイングに吸収され、休息している者だ。ビーイングの体験をしている主体だ。「ビーイングの純粋なme」が目覚めない限り、ビーイングのエネルギーは私たちのアイデンティティにとって外側のことであり、体現され得ない。その目覚めを通して、純粋なmeは、ビーイングの状態を魂のアイデンティティと統合させる。ビーイングの純粋な主体が実現されるためには、人は垂直な次元への明け渡しを通して、吸収の内なるスペースに開いていく必要がある。「ビーイングの純粋なme」は、ビーイングを体現するための基本であるだけではなく、より深い完全な垂直な明け渡しへの進化の始まりのための基本でもある。私たちがビーイングのレベルのクリアなアイデンティティを持った時初めて、私たちはその最終的な深みを貫き、「源泉」の次元、つまり「絶対状態」へと入っていけるのだ。
アナディの教え~アナディwebサイトより その4 目覚めの地図 vol.3 「本質的なme」の次元
目覚めの地図
vol.3
「本質的なme(エッセンシャルme)」の次元
「本質的なme(meエッセンシャル)」は、私たちの実存そのものの核であり、生きているエッセンスであり、意識の力でもある。「本質的なme」のハートは、「エッセンスme」であり、主体の最も深い核だ。「エッセンスme」は私たち全てが備え持っている「私」の大元の感覚だが、無意識のままだ。「エッセンスme」は私たちの始まりであり、その自分自身と出会うことを通して、自分自身の実存に意識的になる。それは「意識的me(コンシャスme)」へと花開き、最終的に「内在するI am(イマネントI am)」という自分自身の源を実現するに至る。自分自身を知るということは、「エッセンスme」を知らなければならない、ということだ。
「the Inner Knower(インナーノウワー 内なる知る者))」の目覚め
「the Inner Knower(インナーノウワー 内なる知る者))」は魂の真のセンターだ。まさに、私たちの実存の核だ。彼は、彼の創造への拡張である「the Outer Knower(アウターノウワー 外なる知る者)」の最初のアイデンティティだ。「the Inner Knower」の目覚めと、その完全な変容が、スピリチュアルな道と私たちの地上での人生の最高の目的だ。「the Inner Knower」の進化は複雑で入り組んでいて、「本質的なme」の次元の完全な理解を必要とする。「the Inner Knower」は、その実際の目覚めの前に、私たちの霊的な願望やインスピレーションの源として存在しなければならない。「意識的me」、もしくは「意識的なthe Inner Knower」の実現を通して、彼は正しく目覚める。それから、彼の変容の旅は、垂直な明け渡しと自己の吸収を通して、「絶対の(アブソリュート) Knower」、「基本の(ファンダメンタル)Knower」、「原初の(プライモ―ディアル)Knower」、そして「内在する(イマネント)Knower」へと続いていく。
「自意識的な観察者(セルフコンシャスオブザーバー)」から「意識的me(コンシャスme)」へ:
「the Inner and Outer conscious Knower(内側と外側の意識的なKnower)」の目覚め
「本質的なme(エッセンシャルme)」への進化は、外側と内側の「the Knower」のベアアテンション(裸の注意)である「自意識的な観察者(セルフコンシャスオブザーバー)」と「意識的なme」の目覚めから始まる。「観察者(オブザーバー)」は、自分自身の主体に目覚める前の「the Outer Knower」の最初の表れだ。「the Outer Knower」」は「エッセンスme」の外側の層であり、外側の注意と概念的な知性のセンターとアイデンティティだ。「the Outer Knower」が自分自身のアイデンティティに無意識である時、私たちはそれを「観察者」と呼んでいる。ここでは、外側の注意のエネルギーが、知覚の対象と自己同一化する方向へと常に彼を引っ張り続けている。「外側のエッセンスme」が目覚めるためには、「the Inner Knower」が「観察者」の「私」の感覚に辿り着き、その主体を認識しなければならない。これが、「自意識的な観察者」の実現であり、「エッセンスme」のベアアテンションの最初のレベルだ。
そこから、内なるリラックスと「自意識的な観察者」の自己の吸収を通して、「エッセンスme」の原初のセンターが輝き出す。「エッセンスme」の原初のセンターが、自分自身の純粋な主体に目覚める時、私たちはそれを「意識的me」と呼んでいる。「意識的me」が「the Inner Knower」のアイデンティティであり、ベアアテンションである。そこでは、「the Inner Knower」は純粋な注意と私たちの内なる純粋な知性のセンターだ。
「意識的me」にとって、「絶対的な(アブソリュート)Knower」というその最も深いアイデンティティへと進化するためには、2つの方向に進化しなければならない。まず、「純粋な意識的me(ピュアコンシャスme)」と「基底のme(ファンダメンタルme)」というその垂直への拡張を目覚めさせ、それらのセンターを通して、垂直な明け渡しとサマーディに到達しなければならない。次に、その第1と第2のセンターの両方を通して、自分が吸収されていかなければならない。つまり、「the Inner Knower」と「the Outer Knower」が内側で「エッセンスme」のコアそのものへと溶け込んでいかなければならない。
ピュアアテンション(純粋な注意)
ピュアアテンション(純粋な注意)は、「the Inner Knower」の純粋な主体の光へのダイナミックな放射だ。それを通して、「純粋なme」と「本質的なme」の両方のアイデンティティが実存の中へと入ってくる。純粋な注意の目覚めがなければ、人は決して正しく瞑想することも、内なる目覚めのプロセスと協力することもできない。純粋な注意がなければ、「私」を実現したり体現することもできず、I amに明け渡すこともできない。ピュアアテンションは、「意識の純粋なme」だけではなく、「the Inner Knower」の二次的なセンターとみなすことのできる、「ビーイングの純粋なme」、「ハートの純粋なme」、「純粋な意識的me」、そして「基底のme」の全てを目覚めさせる任を負っている。さらに、「エッセンスme」そのものである、注意自身の主体の核を目覚めさせる任も負っている。「エッセンスme」の心髄から、魂の全てのセンターの主体を目覚めさせるために放射されているもの、それがピュアアテンションだ。
「純粋な意識的me(ピュアコンシャスme)」
「純粋な意識的me(ピュアコンシャスme)」の目覚めは、極めて重要だ。なぜなら、それがなければ「意識的me」は存在の次元を超越することも、マインドを「the Outer Knower」に統合していくことも決してできないからだ。「純粋な意識的me」は「the Inner Knower」からの純粋な注意の垂直な拡大だ。それを通して、「意識的me」のアイデンティティはその存在の身体を確立し、垂直の次元へと成長し始める。「意識の純粋なme」、もしくは「純粋な意識的me」が誕生するスペースを開くのは、リラクゼーションと「意識的me」の穏やかな明け渡しを通してだ。
「純粋な意識的me」は、「意識的me」の「絶対のI am」への拡張として、下位の「意識的me」をダイレクトに目覚めさせる。それは「意識的me」と直接つながっていながら、ベアアテンション(裸の注意)というそれ自身のセンターを持っているという意味において、全く新しい「私」でもある。「純粋な意識的me」は、「意識的me」の下、額の正面で体験される。それはピンポイントの位置ではなく、もっと広い。それが「意識的me」のための真の橋として仕えるためには、「純粋な意識的me」が本質的な通路を通って完全な明け渡しに到達しなければならない。「純粋意識」が「不在」に到達する時、それは前頭葉の底、眉毛の位置で体験される。
「原初の(プライマリー)me」
一度「意識的me」と「純粋な意識的me」の両方が目覚めると、この2つのセンターは普通、あまりにもかけ離れて体験される。「エッセンスme(意識的me)」のアイデンティティとそのビーイング(「純粋な意識的me」)にギャップがあるということだ。このギャップに橋をかけるために、「意識的me」はとても深く「純粋な意識的me」の中へとリラックスしていかなければならない。すると、「エッセンスme」はそのビーイングの中へと吸収されていく。「原初のme(プライマリーme)」の実現では、「意識的me」はまだ完全に「純粋な意識的me」の中に吸収されてはいないが、それらがひとつのセンターとして感じられるほど十分に明け渡している。
「基底の(ファンダメンタル)me」
「基底のme(ファンダメンタルme)」は、「純粋な意識的me」の「純粋なme」だ。それは、もっぱら垂直に明け渡した、より拡張した「意識的me」だ。「本質的なme」にとって、「絶対のI am」への垂直な入口を開き、サマーディの基盤を創るのが「基底のme」だ。「基底のme」は「意識的me」と「純粋な意識的me」のどちらからも下に体験される。眉毛の下から、目を通って頬骨の下のエリアだ。「基底のme」と「絶対のI am」の統合が、「基本的な状態(ファンダメンタルステート)」だ。
「透明な(トランスペアレント)Outer Knower」
最初は「観察者」が偽りの自己のセンターだ。それは、純粋な主体とは切り離されているということだ。それは次第に「the Outer Knower」へと発達し、変容していき、並行して「意識的me」と「純粋意識」の目覚めへと変容していく。「the Outer Knower」は、概念的な知性のセンターであり、より高次の魂の知性のセンターとして、最高の「内在する(イマネント)I am」の実現まで仕えることが、その運命だ。自分自身の主体に目覚めた「観察者」と、「意識的me」のベースから作用しているものが、「意識的(コンシャス)Outer Knower」だ。「意識的Outer Knower」は、「意識的me」の2つ目のセンターであり、外側の注意と結びついている。そこで、この2つ目のセンターは、完全に意識的で透明になり、「意識的me」と統合されることを通して、純粋な主体とさらに深く整合されていく。
「意識的Outer Knower」は、「the Outer Knower」をより深い「本質的なme」のセンターと同調させることにおいて、重要な最初のステップだ。それは、「基本的意識」の土台から生じる。そこは、4つの意識のセンター(「意識の純粋なme」、「基底のme」、「純粋な意識的me」、そして「意識的me」の4つ)が全て体現されるところだ。「基本的意識」が体現される時、私たちの自然な「the Outer Knower」との自己同一化は、自己認識と純粋な主体への明け渡しによって常にバランスを保たれる。「the Outer Knower」は、純粋な主体の外側にある偽りのセンターへと逆戻りし、それによって、透明になる。
「the Outer Knower」はなおも、知覚、もしくは思考の主体として、センターを作らなければならないが、瞬間、瞬間、このセンターは形成されるのと同時に、認識の流れと、「意識的me」と「純粋な意識的me」、「基底のme」と「純粋意識」への明け渡しによって解体され、かき消されている。「透明な(トランスペアレント)Outer Knower」は、「純粋意識」だけへの明け渡しと実現を通して、広がりとして体験される。しかしながら、本当の透明さに到達するためには、「本質的なme」の3つのセンターも同様に目覚め、体現されなければならない。「透明なOuter Knower」は、最終的に「基本的意識」の一部となる。
「透明なOuter Knower」の実現は、その変容の始まりの証であり、その完全な内面化と自己吸収を通して、非常に促進される。この自己吸収は、「意識的me」への垂直な明け渡しの土台の上に起こる。
次に、「the Outer Knower」のより深い実現は、「半透明の (トランスルーセント)Knower」と呼ばれている。「半透明のKnower」は、「意識的me」の変容のベースの上に実現される。そこでは、「意識的me」は「純粋な意識的me」と完全に溶け合い、「絶対のI am」の中の垂直なサマーディの境地に到達する。
アナディの教え~アナディwebサイトより その3 目覚めの地図 vol.2 「純粋なme」の次元
目覚めの地図
vol.2
「純粋なme(ピュアme)」の次元
「意識の純粋なme(ピュアmeオブコンシャスネス)」
「純粋なme」を目覚めさせるためには、最初にI amへの入り口が開かれなければならない。それは、肉体の頭の後ろに位置している。この最初の開きが、私たちのmeを普遍意識につなげる。この開きは、常に霊的ガイドによるイニシエーションを通して起こる。しかしながら、稀なケースでは、正しいガイダンスを受け取ることで、ひらめき、突然同時に開き、その境地を認識することもある。それは、一人で自己探求しても目覚めさせることはできない。なぜなら、それは明け渡しの要素を必要とするからだ。一度そのスペースが開かれたら、私たちは自己想起と水平な明け渡しの絶えざる修行をする必要がある。それは、ピュアアテンション(純粋な注意)の働きだ。目に見える知覚の場との両極性が必要とされるため、この修行は初め、目を開けて行われる。これができたら、次は坐る瞑想で練習する。そこでは、「純粋なme」を絶えず体現し、後頭部で垂直に安らぐことを学ぶ。
「意識の純粋なme」は、最初、目を閉じている時は頭の真ん中と後ろの間で純粋な主体として体験され、目を開けている時は頭の後ろで体験される。それが成熟してくるにつれ、その主なセンターは後頭部にとどまりながらも、その状態は自然に頭全体を満たすように広がっていく(「本質的なme」の座である前頭部を除いて)。水平なサマーディが到達された時、「純粋なme」の核は目を開けた状態で肉体の頭の後ろで体験される。
「純粋なme」は、ピュアアテンションがI amへと水平に明け渡すことを通して目覚めさせられる。最初、その明け渡しが頭の中である程度の水平の深さを産み出しはするが、I amの閾を横切ることはない。この中間状態が、「アウェアネス」と呼ばれているものだ。ピュアアテンションがアウェアネスを体現している時、「純粋なme」が誕生するが、それはプレゼンス(存在)の次元に限られている。これが、プレゼンスの「純粋なme」だ。しかしながら、「純粋なme」を完全に実現するためには、ピュアアテンションはその水平な明け渡しを続けなければならず、I amの中に深くそれ自身を錨のようにとどめ、「不在」の中へと渡っていき、「純粋なme」のベアアテンション(裸の注意)を目覚めさせ体現しなければならない。
もし、「」が実現されていなければ、私たちは真に普遍意識(ユニバーサルコンシャスネス)と溶け合うことは決してできない。「意識の純粋なme」は、「エッセンスme」のI amの中への最も深い拡張だ。それが、普遍意識との合一に到達する者だ。I amにアクセスするまで、「純粋なme」は完全に体験されることはない。なぜなら、それは普遍的リアリティと合一する主体として実存の中に入っていくからだ。「純粋意識(ピュアコンシャスネス)」を手にし、それをまさに私たちのアイデンティティとして所有するために、私たちにI amを体現させてくれるのは、「純粋なme」だ。
「純粋意識(ピュアコンシャスネス)」
「純粋意識」は、「純粋なme」と普遍的I amの統合だ。私たちが水平の明け渡しを養っていくと、最終的に「不在」あるいは「普遍意識」の中のサマーディの境地に辿り着く。同時に、魂の意識として、「純粋なme」を体現していく。これが、「純粋意識」の状態だ。
「普遍意識」の中への「純粋なme」の水平なサマーディを超えて、私たちの進化はI amの体現へと深まっていく。それを通して、「純粋なme」はI amのベアアテンション(裸の注意)となり、「普遍の主体」はまさに私たちの自己として実現される。「普遍の主体」へのシフトの上で、「純粋なme」は「普遍のme(ユニバーサルme)」に変容し、それによって魂の普遍的な側面が目覚める。
「純粋意識」の完全な目覚めは、全体としてのコンシャスネスの進化の終わりを意味しているわけではない。それはただ単に、私たちの純粋な本性の一側面を表しているに過ぎない。そしてそれは、「エッセンスme」の目覚めや、人間としての意識と魂の統合を含んではいない。さらに、真の完成に到達するためには、「意識の純粋なme」が中心の通路を通して「源泉」に、垂直に明け渡し、「不在」の状態に達しなければならない。
アナディの教え~アナディwebサイトより その2 目覚めの地図 vol.1 I Amの3つの通路
目覚めの地図
vol.1
vol.1
I Amの3つの通路
コンシャスネス(意識)
コンシャスネス(意識)の目覚めは、マインドの構築物から開放され、リアリティへと入っていく、魂の目覚めの土台だ。正確な意識のエネルギー的位置をピンポイントで指し示すことのできる教師や探求者がとても少ないため、それはビーイングの体験や存在の全体感と混同されがちだ。従って、意識の実現はもっぱら頭の中で体験されるということを理解することが基本だ。「純粋なme(ピュアme)」と「普遍のI am」の合一である「純粋意識(ピュアコンシャスネス)」は、私たちの意識の目覚めた土台であり、相対的な自己を超える最初のレベルだ。それは、マインドを超えた透明なアイデンティティをしっかりと構築する。高次のmeの真の誕生だ。「本質的なme(エッセンシャルme)」の目覚めとのコンビネーションである「純粋意識」の目覚めは、忘却という無知に基本的な終わりを告げる。
完全なコンシャスネス(意識)の2つの柱
コンシャスネス(意識)の進化は、たくさんの重要な段階を通して進む。それら全ては、十分に理解され、正しく知的な修行を通して体験的に実現される必要がある。また、私たちは完全なコンシャスネスの全次元的な性質について正しいヴィジョンを持たなければならない。私たちは、完全な意識を主な2つの柱に分けることができる。基本的に、その2つの次元の中へと進化していく。「純粋なme」と「本質的なme」だ。意識の5つのセンターは全く別個のものだが、完全に相互依存していて、並行して進化する必要がある。
「the Innner Knower(内なる知る者))」と「the outer Knower(外なる知る者))」の目覚め:コンシャスネス(意識)という太陽
何が意識を意識的にさせているのか?意識とは光輝の体験だが、何がこの光輝を生じさせているのか?それは、日光を創造しているのは何か?と問うようなものだ。その答えは、私たちの意識の最も奥に秘されたくぼみに隠されている。その純粋な主体のエッセンスの中に。この答えを実現するということは、内側と外側の両方のリアリティの全てを知っている、「the Knower(知る者)」を実現することだ。「the Knower」は、私たちの知性のセンターであり、知性がなければ、意識は意識的にはなれない。
私たちを意識的にさせられるのは「the Knower」だが、それは最初、自分自身に全く無意識だ。私たちの進化のこの段階を、「観察者」と呼んでいる。「観察者」は、無意識な「the Knower」だ。「観察者」から「the Knower」へと超えていくことは、断片的で歪められた自己の感覚を超え、本当の本物になりたい誰しもにとって、最も偉大なチャレンジだ。
「the Knower」は、内側と外側に向かなければならない。「the Inner Knower(内なる知る者))」は、純粋な注意という媒体を通して、純粋な主体の全ての次元に光を当てながら、内側を見る。「the Outer Knower(外なる知る者)」は、外側の注意を通して、外側を見る。そしてそれは、世界を認識し、私たちの精神の働きを使う任を負っている。両方とも重要であり、どちらもそれ自身のベアアテンション(裸の注意)のセンターを持ち、そこから働きかけている。
「the Knower」の根源の核は、「エッセンスme」であり、それは私たちの個人性の加速装置だ。「the Knower」を実現するために、私たちは自分自身と恋に落ちなければならない。「the Knower」は隠されてはいるが、最も明瞭なものでもある。なぜなら、このアイデンティティが、最も普通の「私」の感覚に他ならないからだ。「the Knower」を知ることは、私たちの「私」を知ることだ。
「the Knower」の旅は美しく素晴らしい、驚くべきものだ。この旅を称賛するためには、人はまさに自分自身を称賛し、自分自身と恋に落ちなければなければならない。人の最高の目的は、宇宙の自己を実現することでもなく、聖なる母を実現することでもなく、仏性を実現することでもなく、自分自身になることだ。私たちの「私」は、全ての、本当であるもの全ての、始まりであり頂点なのだ。
垂直の明け渡しの2つの通路
コンシャスネスの2つの柱が実現された後、それらは「絶対」への2つの入り口、あるいは垂直の明け渡しの2つの通路として仕え始める。中心的な通路は、「純粋意識」から、ハートを通ってビーイングと「絶対」へと(丹田のセンターを通って)下に通っている。本質的な通路は、前頭部の「エッセンスme」から、「純粋な意識的me(ピュアコンシャスme)」と「基底のme(ファンダメンタルme)」を通って、直接「絶対」へと通っている。中心的な通路を通して、私たちは「絶対意識」を実現する。本質的な通路を通して、私たちは基盤となる状態と「絶対の純粋な意識的me」を実現する。それは、「意識的me(コンシャスme)」と「the Knower」の内なるサマーディのための土台を形作る。しかしながら、「本質的なme(エッセンシャルme)」の低次のセンターにとって、サマーディに到達するためには、「絶対意識(アブソリュートコンシャスネス)」というベースが確立されなければならない。したがって、コンシャスネスの垂直なサマーディに向かう最初のステップは、「意識の純粋なme(ピュアmeオブ コンシャスネス)」の明け渡しだ。それが完成され、中心的な通路が完全に開いた時だけ、「基底のme」と「純粋な意識的me」と、そしてついに「意識的me」もまた、「不在」に向かって降下を始める。
「自己吸収」と「本質的なme(エッセンシャルme)」の内なるサマーディ
本質的な通路の中で、私たちは「自己吸収」と「自己融解」」の両方からなる内なるサマーディを実現する。「自己吸収」は、ピュアアテンション(純粋な注意)が内側で「エッセンスme」の核へと溶け去ることで、それは「the Inner Knower(内なる知る者))」と「the Outer Knower(外なる知る者)」の両方のレベルで起こる。「自己融解」は、「エッセンシャルme」の様々なセンターの間で、2つかそれ以上のセンターが完全にひとつに溶け合った結果の融解だ。内なるサマーディの究極の頂点は、私たちが「内在するサマーディ」と呼んでいるものだ。それは、「エッセンスme」の最も深い核の中にある「イマネント(内在する)I am」の実現だ。内なるサマーディは、効力を発揮するために、低次のセンターの垂直なサマーディという土台を必要とする。したがって、これら2つの吸収の方向は、相互依存している。
「完全な意識(コンプリートコンシャスネス)」
私たちは、意識の進化における三つの里程標に自己同一化することができる。「基本的な意識(ファンダメンタルコンシャスネス)」、「統合された意識(インテグラルコンシャスネス)」、「完全な意識(コンプリートコンシャスネス)」だ。「基本的な意識」とは、「純粋意識」と「基底のme」と「純粋な意識的me」と「意識的me」と「the Outer Knower」の統一を指している。「統合された意識」とは、マインドと人間の表現を含んだ「the Outer Knower」と「基本的な意識」との統合を指している。「完全な意識」とは、意識の2つの柱が垂直なサマーディに到達した時に達成される。そして、加えて、私たちは内なるサマーディの最も深い表現を実現する。それが「内在するI am(イマネントI am)」だ。
登録:
投稿 (Atom)