はじめに
物体検出とかではIoU(Intersection over Union、Jaccard index)をよく使いますが、どのくらいの数値でどのくらいの重なり具合なのかがよくわからなかったので図にしてみました。
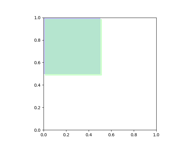
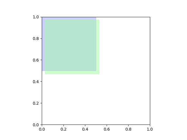
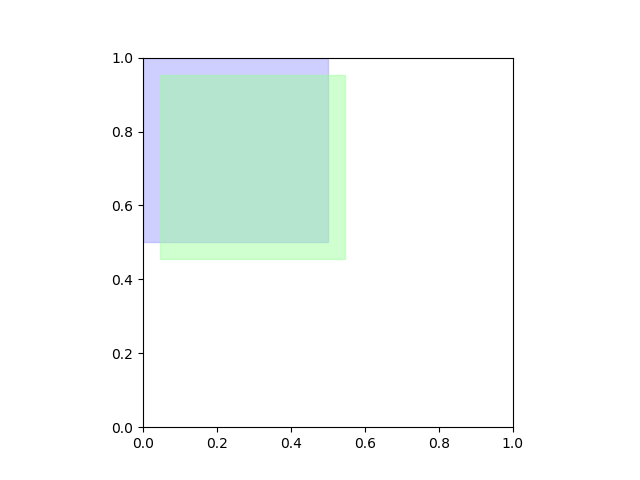
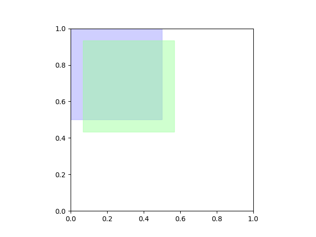
図
IoU == 0.9
IoU == 0.8
IoU == 0.7
IoU == 0.6
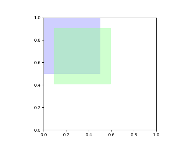
IoU == 0.5
IoU == 0.4
IoU == 0.3
IoU == 0.2
IoU == 0.1
コード
plot_iou.py
import matplotlib
import matplotlib.pyplot as plt
import numpy as np
for i, iou in enumerate(np.linspace(1, 0, 11)):
# ↓t
# □□□
# □□□
# □□■□□
# □□□
# □□□
# inter = (1 - t) ** 2
# union = 2 - inter
# iou = inter / union
# https://www.wolframalpha.com/input/?dataset=&i=Solve%5Bu+%3D%3D+(1+-+t)%5E2+%2F+(2+-+(1+-+t)%5E2)+%26%26+0+<%3D+t+%26%26+t+<%3D+1+%26%26+0+<%3D+u+%26%26+u+<%3D+1,+t%5D
# → t = 1 - sqrt(2) sqrt(u/(1 + u))
t = 1 - np.sqrt(2 * iou / (1 + iou))
print(f'#{i} iou={iou:.2f}, offset={t:.2f}')
fig = plt.figure()
ax = plt.axes()
ax.add_patch(matplotlib.patches.Rectangle(xy=(0 / 2, 0.5 + 0 / 2), width=0.5, height=0.5, color='#9999ff77'))
ax.add_patch(matplotlib.patches.Rectangle(xy=(t / 2, 0.5 - t / 2), width=0.5, height=0.5, color='#99ff9977'))
ax.set_aspect('equal')
plt.savefig(f'#{i} iou={iou:.2f}, offset={t:.2f}.png')
plt.close()








