Совместная разработка с UV7QAE. Решили сделать для себя свой синтезатор частоты (под свои запросы и желания).
Синтезатор для КВ (160м, 80м, 40м, 20м, 15м, 10м) трансивера с преобразованием "вниз".
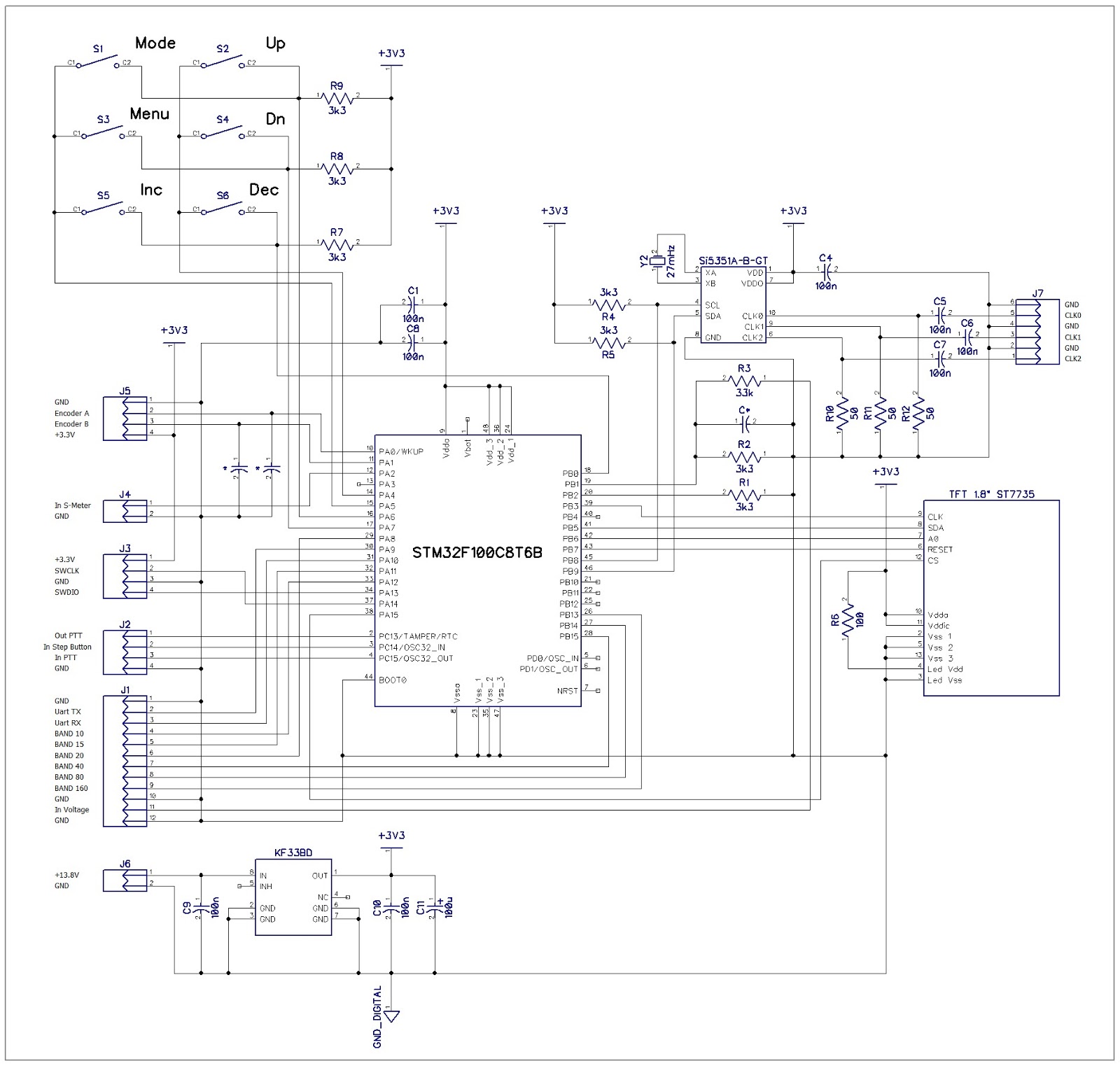
Контроллер STM32F100C8T6B в корпусе LQFP48. Синтез на Si5351a. Экран цветной 1,8" (ST7735), черно белый NOKIA 5510 (эконом вариант).
Энкодер решили не ставить на плату, это позволит применить энкодер любой по размерам так же разместить его в любом месте конструкции.
Можно отказаться вообще от энкодера так как можно управлять частотой кнопками INC и DEC.
Схема рассчитана на подключение оптического энкодера, так что если кто будет повторять ее с мех.энкодером поставьте RC фильтра по входам энкодера.
Печатная плата 85мм х 45мм в формате Sprint-Layout 6 под кнопки размером 6х6мм synthesizer_si5351_buttons_6x6M.lay
Выход CLK0 - частота VFO.
Выход CLK1 - частота BFO.
Можно установить реверс частот при передачи в "SYSTEM MENU" опция "TX REVERSE".
Кнопки.
Up, Dn - Вверх, вниз по диапазонам, меню.
Mode - Смена LSB, USB, CW в рабочем режиме, в меню для быстрого ввода частоты.
Menu - вход/выход в меню.
Inc(+), Dec(-) - перестройка по частоте в рабочем режиме, в меню изменяет значения.
USER MENU.
SYSTEM MENU.
Для управления дешифратором/мультиплексором используются выводы BAND 160, BAND 80, BAND 40, BAND 20 (смотрим схему).
Двоичный код для дешифратора.
Pin BAND 160 = DATA1/A
Pin BAND 80 = DATA2/B
Pin BAND 40 = DATA4/C
Pin BAND 20 = DATA8/D
Прошивка для экрана 1,8" ST7735 Firmware v.1
Синтезатор для КВ (160м, 80м, 40м, 20м, 15м, 10м) трансивера с преобразованием "вниз".
Контроллер STM32F100C8T6B в корпусе LQFP48. Синтез на Si5351a. Экран цветной 1,8" (ST7735), черно белый NOKIA 5510 (эконом вариант).
Энкодер решили не ставить на плату, это позволит применить энкодер любой по размерам так же разместить его в любом месте конструкции.
Можно отказаться вообще от энкодера так как можно управлять частотой кнопками INC и DEC.
Схема рассчитана на подключение оптического энкодера, так что если кто будет повторять ее с мех.энкодером поставьте RC фильтра по входам энкодера.
Печатная плата 85мм х 45мм в формате Sprint-Layout 6 под кнопки размером 6х6мм synthesizer_si5351_buttons_6x6M.lay
Выход CLK0 - частота VFO.
Выход CLK1 - частота BFO.
Можно установить реверс частот при передачи в "SYSTEM MENU" опция "TX REVERSE".
Кнопки.
Up, Dn - Вверх, вниз по диапазонам, меню.
Mode - Смена LSB, USB, CW в рабочем режиме, в меню для быстрого ввода частоты.
Menu - вход/выход в меню.
Inc(+), Dec(-) - перестройка по частоте в рабочем режиме, в меню изменяет значения.
Вход в "USER MENU" короткое нажатие кнопки Menu.
Вход в "SYSTEM MENU" нажатие и удержание кнопки Menu больше 1сек.
USER MENU.
| 01.FREQUENCY STEP | 1/5/10/50/100/500/1000 Hz | Шаг перестройки частоты |
| 02.ENC. DYNAMIC | ON/OFF | Динамическая скорость перестройки частоты. |
| 03.ENC. PRESCALER | 1-300 | Делитель энкодера. Перестройки частоты на один оборот энкодера. |
| 04.RIT FUNCTION | ON/OFF | Включение и выключение RIT. |
| 05.RIT SHIFT | +-1000Hz | Смещение частоты приема. |
SYSTEM MENU.
| 01.ENC. REVERSED | YES/NO | Реверс энкодера |
| 02.ADC PRESCALER | 4-12 | Входной делитель напряжения 4 - 12 |
| 03.TX REVERSE | ON/OFF | Реверс частот на выходах VFO и BFO при передаче. |
| 04.OUTPUT CURRENT | 2mA - 8mA | Регулировка выходного тока CLK0, CLK1, CLK2. |
| 05.BANDWIDTH SSB | 1000Hz - 10 000Hz | Полоса пропускания фильтра SSB. |
| 06.BANDWIDTH CW | 100Hz - 1000Hz | Полоса пропускания фильтра CW. |
| 07.FREQ. MODE | 0, 1, 2 | CLK0 = VFO + BFO, CLK0 = VFO, CLK0 = (VFO * 2) |
| 08.FREQ. BFO LSB | 100kHz - 100mHz | Частота ПЧ НБП. |
| 09.FREQ. BFO USB | 100kHz - 100mHz | Частота ПЧ ВБП. |
| 10.FREQ. BFO CW | 100kHz - 100mHz | Частота ПЧ CW. |
| 11.FREQ. SI XTAL | 100kHz - 100mHz | Тактовая частота Si5351a (коррекция). |
| 12.BANDS CODE | YES/NO | Формировать на выводах двоичный код управления для дешифратор/мультиплексор. |
| 13.BINARY CODE | YES/NO | Двоичный код для дешифратора иначе код для мультиплексора FST3253. |
| 14.S-METER 1 | 0mV - 3300mV | Калибровка S Метра. |
| 15.S-METER 9 | 0mV - 3300mV | Калибровка S Метра. |
| 16.S-METER +60 | 0mV - 3300mV | Калибровка S Метра. |
| 17.RANGE 1-30 MHz | YES/NO | Сплошной диапазон 1 - 30 МГц. |
| 18.BAND 160M | ON/OFF | Выбор работающих диапазонов трансивера (приемника) |
| 19.BAND 80M | ON/OFF | Выбор работающих диапазонов трансивера (приемника) |
| 20.BAND 40M | ON/OFF | Выбор работающих диапазонов трансивера (приемника) |
| 21.BAND 20M | ON/OFF | Выбор работающих диапазонов трансивера (приемника) |
| 22.BAND 15M | ON/OFF | Выбор работающих диапазонов трансивера (приемника) |
| 23.BAND 10M | ON/OFF | Выбор работающих диапазонов трансивера (приемника) |
| 24.LSB MODE | ON/OFF | Выбор модуляции трансивера (приемника) |
| 25.USB MODE | ON/OFF | Выбор модуляции трансивера (приемника) |
| 26.CW MODE | ON/OFF | Выбор модуляции трансивера (приемника) |
| 27.LOW POWER OFF | ON/OFF | Авто выключение и сохранение текущих данных при напряжении < 10v. |
Для управления дешифратором/мультиплексором используются выводы BAND 160, BAND 80, BAND 40, BAND 20 (смотрим схему).
Двоичный код для дешифратора.
Pin BAND 160 = DATA1/A
Pin BAND 80 = DATA2/B
Pin BAND 40 = DATA4/C
Pin BAND 20 = DATA8/D
| BANDS | Pin BAND 160 | Pin BAND 80 | Pin BAND 40 | Pin BAND 20 |
| 01.BAND 160M | 0 | 0 | 0 | 0 |
| 02.BAND 80M | 1 | 0 | 0 | 0 |
| 03.BAND 40M | 0 | 1 | 0 | 0 |
| 04.BAND 20M | 1 | 1 | 0 | 0 |
| 05.BAND 15M | 0 | 0 | 1 | 0 |
| 06.BAND 10M | 1 | 0 | 1 | 0 |
Прошивка для экрана 1,8" ST7735 Firmware v.1